Nexperia NEX806 Quasi-Resonant Flyback Controllers

Nexperia NEX806 Quasi-Resonant Flyback Controllers are high-frequency PWM controllers designed for efficient power conversion. These Nexperia controllers automatically switch between Quasi-Resonant (QR), Discontinuous Conduction Mode (DCM), and Pulse Frequency Modulation (PFM) modes to maintain high efficiency across varying loads. With a wide supply voltage range of 10V to 83V, the devices are suitable for applications such as USB PD/QC chargers and AC/DC adapters. The NEX806 controllers feature comprehensive protection mechanisms, including over-voltage, over-current, and over-temperature protections, ensuring reliable operation in demanding environments.

Features

  • Wide 10V to 83V VCC range supports PD/PPS
  • Direct GaN driver
  • Valley switching operation in QR/DCM/PFM
  • Burst mode with ultra-low operation current in light and no load
  • 130kHz or 170kHz maximum frequency options
  • Internal Soft Start (SST)
  • Output Over Voltage Protection (OVP)
  • Spread spectrum for better EMI
  • Internal Over Temperature Protection (OTP)
  • External OTP by NTC resistor
  • VCC Over/Under Voltage Protection (VCC OV/UV)
  • Line voltage brown-in/brown-out (BNI/BNO)
  • Output Short Circuit Protection (SCP)
  • CS Open/Short Protection
  • Secondary Rectifier Short Protection (SRSP)
  • Overload Protection (OLP)
  • Overpower Protection (OPP) to meet LPS
  • TSOT23-6 package

Applications

  • USB PD/QC chargers
  • AC/DC adapters for portable devices
  • Auxiliary power for industrial and home equipment

Specifications

  • Supply (VCC pin)
    • 18V maximum on threshold voltage, 17V typical
    • 8.4V typical off threshold voltage
    • 9.4V maximum hold threshold voltage, 9V typical
    • 83.5V to 93V OVP threshold voltage
    • 99V maximum discharge threshold voltage, 94V typical
    • 5V typical discharge threshold hysteresis voltage
    • 5mA typical discharge current
    • 8μA maximum startup current, 5μA typical
    • 1.89mA to 3.22mA maximum normal operating current range
    • 350μA maximum current in burst mode, 270μA typical
  • Feedback input (FB pin)
    • 5V typical open-circuit voltage
    • 28kΩ typical internal pull-up resistor
    • 0.3V typical voltage when DRV pulse is skipped
    • 0.4V typical voltage when DRV pulse is resumed
    • 3.5V typical overload protection threshold voltage
    • 50ms typical overload protection deglitch time
    • 5V/V typical divider ratio from FB to CS
    • 4.3ms typical soft start time
  • Current sense input (CS pin)
    • 320ns typical leading edge blanking for PWM comparator
    • 0.365V to 0.43V maximum current limit threshold range for PWM comparator
    • 90ns typical leading edge blanking for OC fault protection
    • 0.61V to 0.7V secondary rectifier (SR) short circuit fault protection
    • 3x SR short-circuit fault deglitch cycles
    • 0.04V typical short detection threshold
    • 3x short fault deglitch cycles
  • 127°C/W junction-to-ambient thermal resistance
  • -40°C to +125°C operating junction temperature range
  • Zero current detection (ZCD pin)
    • 9μA typical valley detection threshold
    • 2μs typical valley window time
    • 96μA maximum brown-in detection threshold, 91μA typical
    • 79μA to 91μA brown-out detection threshold range
    • 50ms typical brown-out deglitch time
    • 3.3V to 3.8V OVP threshold range
    • 7x OVP deglitch cycles
    • 0.3V typical output short-circuits protection threshold
    • 7x output short-circuit protection deglitch cycles
    • 20ms typical UVP/SCP blanking time during softstart
  • Gate drive (DRV pin)
    • 0.2V to 8V range
    • 5.8V to 11.5V typical high-level clamp voltage range
    • 350ns typical rise time
    • 30ns typical fall time
  • Control law
    • Maximum switching frequency ranges
      • 120kHz to 140kHz for NEX80601, NEX80611, and NEX80605
      • 155kHz to 185kHz for NEX80602
    • 20kHz to 30kHz minimum switching frequency range
  • Over-temperature protection
    • +155°C typical internal thermal shutdown threshold
    • +30°C typical internal thermal shutdown hysteresis
    • 1.5ms typical external OTP deglitch time
  • ESD protection
    • ±2000V HBM per ANSI/ESDA/JEDEC JS-001 Class 2, all pins except CS
    • ±1500V HBM per ANSI/ESDA/JEDEC JS-001 Class 1C, CS pin only
    • ±500V CDM per ANSI/ESDA/JEDEC JS-001 Class C2a

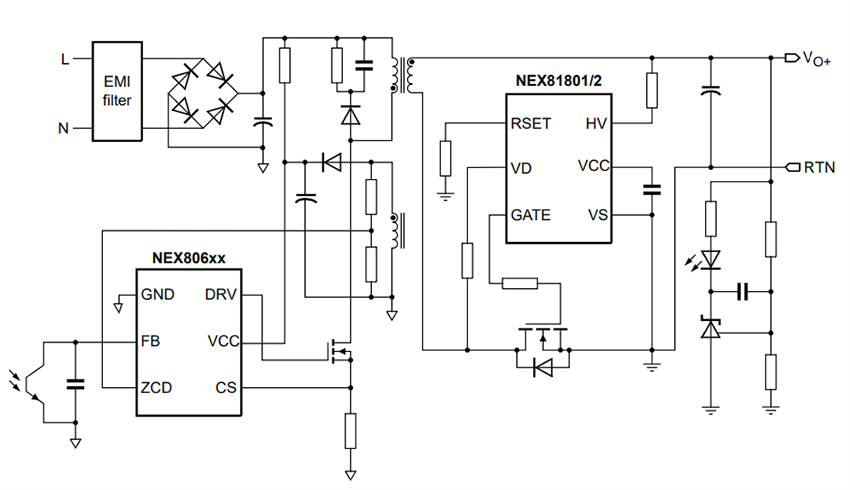
Application Circuit Diagram

Application Circuit Diagram - Nexperia NEX806 Quasi-Resonant Flyback Controllers

Functional Block Diagram

Block Diagram - Nexperia NEX806 Quasi-Resonant Flyback Controllers
Publicado: 2025-04-07 | Actualizado: 2025-04-14