Murata Power Solutions UWE 75W Eighth-Brick DC/DC Converters

Murata Power Solutions UWE Series 75W Eighth-Brick DC/DC Converters are high-current isolated power modules for use in high-density system boards. Wide input (9VDC to 36VDC or 18VDC to 75VDC) makes the UWE Series ideal for battery-powered, telecom, and portable applications. Murata Power Solutions UWE Series 75W Eighth-Brick DC/DC Converters measure only 0.9" x 2.3" x 0.38" and can plug directly into quarter-brick pinouts. These devices possess several standard fixed-output voltages from 3.3VDC to 24VDC to assure compatibility in embedded equipment, CPU cards, and instrument subsystems.

Features

  • Industry-standard through-hole eighth-brick package with 0.9" x 2.3" x 0.38" outline dimensions
  • Wide input range of 9VDC to 36VDC or 18VDC to 75VDC
  • Fixed outputs from 3.3V to 24VDC up to 75W
  • Synchronous rectification yields very high efficiency and low power dissipation
  • Operating temperature range from -40°C to +85°C with derating
  • Up to 2250VDC isolation
  • Outstanding thermal performance and derating
  • Extensive self-protection, overtemperature, and overload features with no output reverse conduction
  • On/off control, trim, and remote sense functions
  • Certified to UL/EN/IEC 60950-1, CAN/CSA-C22.2
  • No. 60950-1, 2nd Edition, safety approvals, and EN 55022/CISPR22 standards
  • Pre-bias operation for startup protection

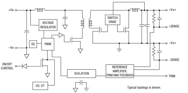
Block Diagram

Block Diagram - Murata Power Solutions UWE 75W Eighth-Brick DC/DC Converters
Publicado: 2009-10-06 | Actualizado: 2025-07-25