Monolithic Power Systems (MPS) MPQ4569 AEC-Q100 Switching Voltage Regulators

Monolithic Power Systems (MPS) MPQ4569 AEC-Q100 Switching Voltage Regulators are step-down regulators with integrated high-voltage power MOSFETs. These switching voltage regulators provide up to 0.3A output current from a 4.5V to 75V input voltage range. The MPQ4569 regulators are AEC-Q100 qualified and are available in QFN (3mm x 3mm) and SOIC-8 EP packages. These regulators feature programmable soft start, adjustable output voltage, low shutdown mode current, and high power conversion efficiency. The MPQ4569 AEC-Q100 switching voltage regulators in thermal shutdown provide reliable and fault-tolerant operation. Applications include industrial and distributed power systems, battery-powered systems, and automotive systems.

Features

  • 20μA Quiescent current (active mode)
  • 4.5V to 75V operating input voltage range
  • 1.2Ω or 0.45Ω internal power MOSFETs
  • Programmable soft-start
  • FB tolerance is 1% @room temperature and 2% @full temperature
  • Adjustable output voltage
  • 1V Reference voltage output for QFN package
  • 5μA low shutdown mode current
  • Available in QFN-10 (3mm x 3mm) and SOIC-8 EP packages
  • Available in AEC-Q100 Grade 1

Applications

  • Automotive systems
  • Industrial power systems
  • Distributed power systems
  • Battery-powered systems

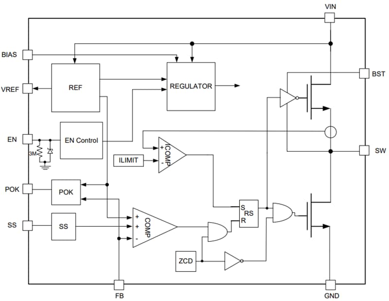
Block Diagram

Block Diagram - Monolithic Power Systems (MPS) MPQ4569 AEC-Q100 Switching Voltage Regulators

Efficiency Vs Load Current Performance Graph

Performance Graph - Monolithic Power Systems (MPS) MPQ4569 AEC-Q100 Switching Voltage Regulators

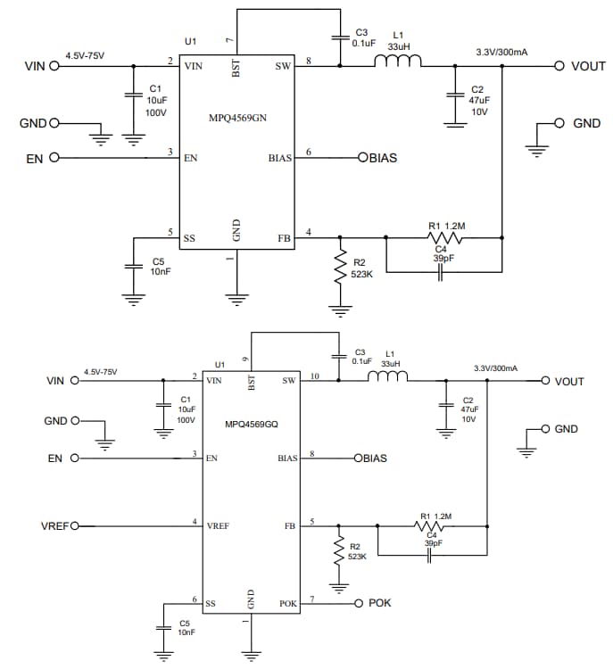
Application Circuit Diagram

Application Circuit Diagram - Monolithic Power Systems (MPS) MPQ4569 AEC-Q100 Switching Voltage Regulators
Publicado: 2024-07-16 | Actualizado: 2024-07-29