Monolithic Power Systems (MPS) MPQ4263 Buck-Boost Converters
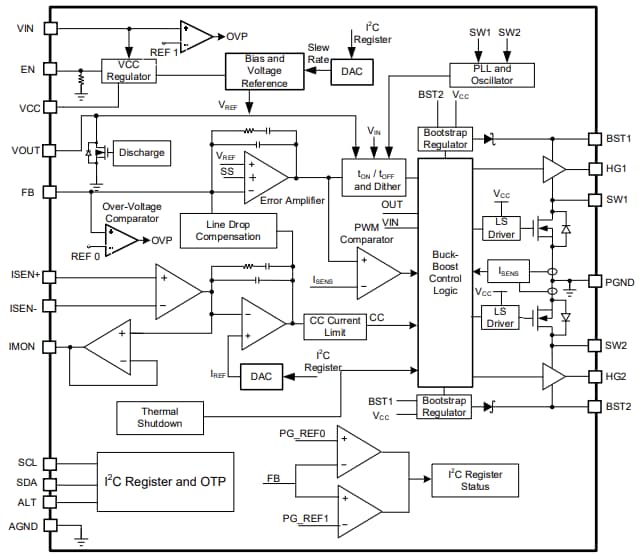
Monolithic Power Systems (MPS) MPQ4263 Buck-Boost Converters are integrated with two Low-Side MOSFETs (LS-FETS) and deliver up to 140W of peak output power (POUT). These converters feature a 3.6V to 36V start-up input voltage range (VIN) and a 1V to 36V output voltage range (VOUT). The MPQ4263 converters offer 280kHz, 420kHz, and 580kHz selectable switching frequencies (fsw) and work with a fixed frequency for the buck, boost, and buck-boost modes. The special buck-boost control strategy provides high efficiency across the full input range and smoothens the transient response between different modes. The MPQ4263 converters include an I2C interface and One-Time Programmable (OTP) memory that provides flexibility for the configurable features. These converters are designed to deliver up to 98% peak efficiency. The MPQ4263 buck-boost converters are used in USB PD Hubs, USB PD charging ports, automotive DC power supplies, and wireless charging applications.Features
- 140W buck-boost converter with integrated Low-Side MOSFETs (LS-FETs)
- Integrated gate driver for High-Side MOSFETs (HS-FETs)
- Configurable input Under-Voltage Lockout (UVLO)
- 3.6V to 36V start-up input voltage (VIN) range
- 1V to 36V output voltage (VOUT) range
- Supports 2.8V falling VIN when VOUT >3.5V
- Up to 98% peak efficiency
- I2C configurable reference voltage (VREF) range of 0.1V to 2.147V with 1mV resolution
- Accurate output CC current limit:
- ±5% and supports a high-side current sense
- Accurate output current (IOUT) monitor (IMON) function
- Meets USB PD 3.1, EPR AVS, and PPS specification
- Selectable 280kHz, 420kHz, and 580kHz switching frequencies (fSW)
- Selectable forced PWM mode or AutoPFM/PWM mode
- Output bias VCC LDO for higher efficiency
- Line drop compensation via RSENS
- I2C, alert, and One-Time Programmable (OTP) memory
- EN shutdown passive discharge
- Output Over-Current Protection (OCP), Over-Voltage Protection (OVP), and Thermal Shutdown Protection (TSD)
- Available in a QFN-20 (3mm x 5mm) package
- Available in AEC-Q100 in Grade 1
Applications
- USB PD hubs
- USB PD charging ports
- Automotive DC power supplies
- Wireless charging
Typical Application Circuit
Block Diagram
Videos
Publicado: 2024-09-10
| Actualizado: 2024-09-24
