Monolithic Power Systems (MPS) MPM3612-33 Power Module Converters
Monolithic Power Systems (MPS) MPM3612-33 Power Module Converters are synchronous, rectified, step-down switch-mode converters with built-in internal power MOSFETs and high light-load efficiency. These converters feature 5µA low Quiescent current and 3.3V fixed output voltage. The MPM3612-33 converters also feature a 1.25MHz fixed switching frequency during Continuous Conduction Mode (CCM). These converters provide a compact solution that achieves 1A of continuous output current with excellent load and line regulation across a wide input supply range. Typical applications include Internet-of-Things (IoT) devices, home automation, home security, single-cell or multi-cell Li-Ion battery systems, multi-cell dry battery systems, and server power.The MPM3612-33 power module converters offer an On Time (tON) extension to support large duty cycles and Power-Save Mode (PSM). These power module converters support protection features such as Over-Current Protection (OCP), Over-Voltage Protection (OVP), and thermal shutdown. The MPM3612-33 power module converters are available in an LGA-10 package with 3mm x 3mm x 2mm dimensions.
Features
- On-Time (tON) extension to support large duty cycles
- Wide 3V to 22V operating input voltage (VIN) range
- 5μA low Quiescent current (IQ)
- 1A load current
- Power Good (PG) indication
- Enable (EN) shutdown output discharge
- Over-Current Protection (OCP), Over-Voltage Protection (OVP), and hiccup mode
- Adjustable output voltage (VOUT)
- High efficiency at 100μA to 1A Load when VIN is between 4V and 22V
- Power-Save Mode (PSM)
- 1.25MHz Fixed Switching Frequency (fSW) during Continuous Conduction Mode (CCM)
- Available in an LGA (3mm x 3mm x 2mm) package
Applications
- Internet-of-Things (IoT) devices
- Home automation
- Home security
- Single-cell or multi-cell Li-Ion battery systems
- Multi-cell dry battery systems
- Sever power
Typical application Circuit Diagram
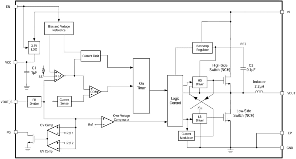
Functional Block Diagram
Publicado: 2024-06-10
| Actualizado: 2024-06-25
