Monolithic Power Systems (MPS) MP5098 Dual-Channel E-Fuses

Monolithic Power Systems (MPS) MP5098 Dual-Channel E-Fuses offer a 12V/5V, low quiescent current (IQ), low on-resistance (RDS(ON)), and dual-channel e-fuse protection. The space-saving TQFN-10 (2mm x 3mm) packaged device provides current monitoring, protects output circuitry from input transients, and protects input circuitry from output shorts and transients.

At start-up, the MPS MP5098 dual-channel E-fuses are limited by limiting the output slew rate, which is controlled through the SS pin capacitor (CSS). Maximum load current (ILOAD_MAX) at output is current-limited. The magnitude of the current limit (ILIMIIT) is fixed internally. Complete protection features for the MP5098 include output overvoltage protection (OVP), over-current protection (OCP), short-circuit protection (SCP), and thermal shutdown.

Features

  • 12V/5V integrated dual E-Fuse
  • 40mΩ Low On Resistance (RDS(ON))
  • Low Quiescent Current (IQ):
    • 210µA IQ for 12V Bus
    • 190µA IQ for 15V Bus
  • Configurable Soft-Start Time (tSS)
  • Fixed Trip/Hold Current Limit (ILIMIIT):
    • Fixed 4A Trip ILIMIIT for 12V Bus
    • Fixed 2.5A Hold ILIMIIT for 12V Bus
    • Fixed 3A Trip ILIMIIT for 5V Bus
    • Fixed 1.3A Hold ILIMIIT for 5V Bus
  • Dual-channel current limiting
  • 24V/100ms maximum surge Input Voltage (VIN) tolerance for 12V bus and 5V bus
  • 15V Over-Voltage Protection (OVP) threshold for 12V VIN channel
  • 5.7V OVP threshold for 5V VIN channel
  • Over-Current Protection (OCP) with hiccup mode
  • Short-Circuit Protection (SCP)
  • Thermal shutdown (Latch-Off Protection)
  • Available in a TQFN-10 (2mm x 3mm) package

Applications

  • Hard-Disk Drives (HDDs)
  • Solid-State Drives (SSDs)
  • Hot swap applications

TYPICAL APPLICATION

Application Circuit Diagram - Monolithic Power Systems (MPS) MP5098 Dual-Channel E-Fuses

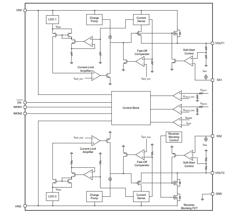
FUNCTIONAL BLOCK DIAGRAM

Block Diagram - Monolithic Power Systems (MPS) MP5098 Dual-Channel E-Fuses
Publicado: 2023-02-06 | Actualizado: 2023-03-02