Monolithic Power Systems (MPS) MP2153 Synchronous Step-Down Converters

Monolithic Power Systems (MPS) MP2153 Synchronous Step-Down Converters offer a 1.5A continuous output current with excellent load and line regulation over a 4V to 36V input supply range. The output voltage of the MP2153 can be regulated as low as 0.6V. A Constant On Time (COT) control scheme provides a fast transient response and eases loop stabilization. Using input voltage feed-forward, the MP2153 maintains a reasonably constant switching frequency across the input and output voltage ranges. 

The MP2153 features sleep mode to achieve high efficiency at extremely light loads. In sleep mode, all of the circuit blocks, except the error amplifier and PWM comparator, are turned off. Therefore, the operation current is reduced to a minimal value. Fault protections include cycle-by-cycle current limiting and thermal shutdown. 

The MPS MP2153 Step-Down Converter requires a minimal number of readily available, standard, external components and is offered- in ultra-small SOT563 or UTQFN packages.

Features

  • Low 25μA Quiescent Current (IQ
  • 1.1MHz switching frequency
  • Integrated power MOSFETs
  • EN for power sequencing
  • 1% FB accuracy
  • Wide 2.5V to 5.5V operating input range
  • Output adjustable from 0.6V
  • Up to 3A output current
  • 65mΩ and 35mΩ internal power MOSFET switches
  • 100% duty on
  • Output discharge
  • VOUT Overvoltage Protection (OVP)
  • Short-Circuit Protection (SCP) with hiccup mode
  • Power good only for fixed output version
  • Package options
    • SOT563 (1.6mm x 1.6mm)
    • UTQFN (1.2mm x 1.6mm)
  • Lead-free, Halogen-free, and RoHS compliant

Applications

  • Solid-State Drives (SSD)
  • Portable instruments
  • Battery-powered devices
  • Multi-function printers

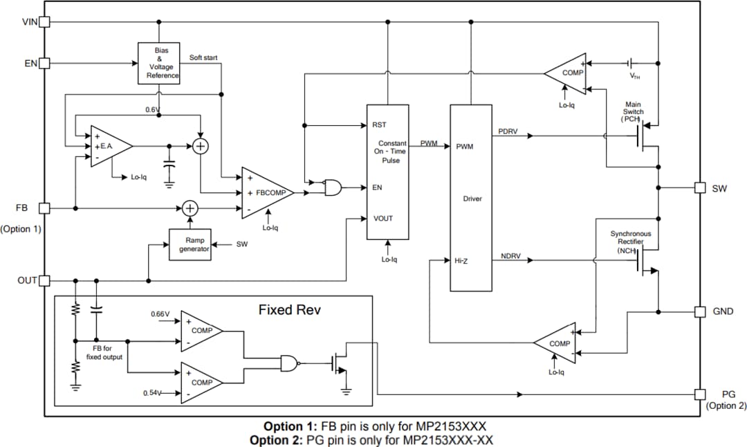
Block Diagram

Block Diagram - Monolithic Power Systems (MPS) MP2153 Synchronous Step-Down Converters

Application Circuit (Adjustable)

Application Circuit Diagram - Monolithic Power Systems (MPS) MP2153 Synchronous Step-Down Converters

Application Circuit (Fixed)

Monolithic Power Systems (MPS) MP2153 Synchronous Step-Down Converters
Publicado: 2019-08-14 | Actualizado: 2023-10-31