Monolithic Power Systems (MPS) EVQ4423C-L-00A Evaluation Board

Monolithic Power Systems (MPS) EVQ4423C-L-00A Evaluation Board is designed for the MPQ4423C, a high-frequency, synchronous, rectified, step-down switch-mode converter with built-in power MOSFETs. This board provides a compact solution to achieve 6A of peak output current with excellent load and line regulation across a wide input supply range. The EVQ4423C-L-00A board fault protections include hiccup mode current limiting, output Over-Voltage Protection (OVP), and Thermal Shutdown (TSD). The MPQ4423C evaluation board is available in a QFN-16 (3mmx4mm) package. Typical applications include automotive infotainment, wireless charging, and USB PDs.

Features

  • 50mΩ/30mΩ low RDS(ON) internal power MOSFETs
  • 6A peak output current
  • Up to 2.2MHz switching frequency
  • 420kHz or 2.2MHz switching frequency with spread spectrum
  • OUT to VCC Switch-Over LDO improves efficiency
  • Synchronizes to a 200kHz to 2.2MHz external clock
  • Adjustable forced PWM mode or automatic PFM/PWM Mode
  • Passive output discharge
  • Output Over-Voltage Protection (OVP)
  • Over-Current Protection (OCP) and hiccup mode
  • Thermal shutdown protection
  • Available in a QFN-16 (3mmx4mm) package
  • AEC-Q100 grade 1

Applications

  • Automotive infotainment
  • Wireless charging
  • USB PDs

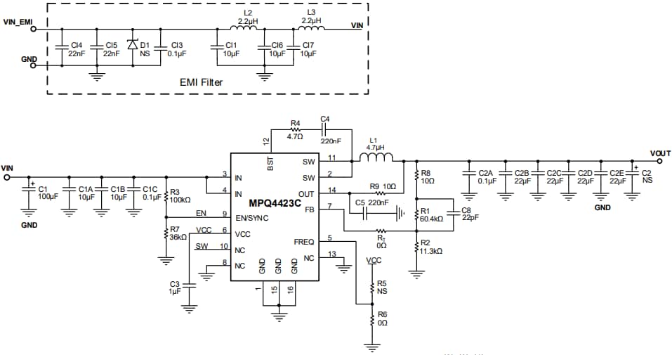
Schematic Diagram

Schematic - Monolithic Power Systems (MPS) EVQ4423C-L-00A Evaluation Board

Efficiency vs. Load Current

Performance Graph - Monolithic Power Systems (MPS) EVQ4423C-L-00A Evaluation Board
Publicado: 2024-10-15 | Actualizado: 2024-11-08