Monolithic Power Systems (MPS) EV6606-F-00A Evaluation Board

Monolithic Power Systems (MPS) EV6606-F-00A Evaluation Board is designed to demonstrate the capabilities of the MP6606, 8-channel Low-Side (LS) driver IC with a serial interface. This evaluation board integrates eight Low-Side MOSFETs (LS-FETs) and High-Side (HS) clamp diodes to drive the inductive loads. The EV6606-F-00A evaluation board operates from a 4.5V to 60V supply voltage range (VCLAMP connected to VIN) and supports 3.3V and 5V logic supply. This evaluation board features a 750mA maximum LS output current and 750mA (@duty cycle <20%) maximum HS output current. The EV6606-F-00A evaluation board includes internal safety functions such as Over-Current Protection (OCP), Under-Voltage Lockout (UVLO) protection, and Over-Temperature (OT) shutdown.

Features

  • Integrates LS-FET and HS clamp diode to drive the inductive load
  • Supports 3.3V and 5V logic supply
  • Over-Current Protection (OCP)
  • Under-Voltage Lockout (UVLO) protection
  • Over-Temperature (OT) shutdown
  • Fault indication output Simple logic interface with Schmitt triggers
  • Available in a Thermally enhanced TSSOP-20EP package

Specifications

  • 4.5V to 60V supply voltage range (VCLAMP connected to VIN)
  • 60V maximum winding clamp voltage
  • 750mA maximum Low-Side (LS) output current
  • 750mA (@duty cycle <20%) maximum Hide-Side (HS) output current
  • 6.35cm x 6.35cm x 2.5cm dimensions

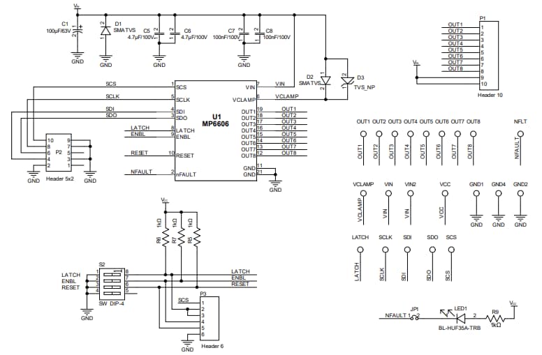
EV6606-F-00A Schematic Diagram

Schematic - Monolithic Power Systems (MPS) EV6606-F-00A Evaluation Board

Board Overview

Monolithic Power Systems (MPS) EV6606-F-00A Evaluation Board
Publicado: 2023-06-06 | Actualizado: 2023-07-04