Mikroe MIKROE-3402 POT Click

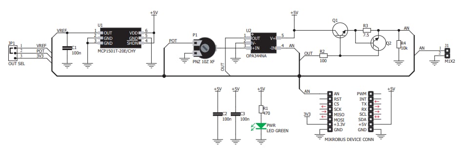
Mikroe MIKROE-3402 POT Click allows selecting accurate reference voltage using a high-quality 10mm carbon potentiometer. This click incorporates Microchip MCP1501 precision voltage reference IC and Texas Instruments OPA344 rail-to-rail operational amplifier as onboard modules. The OPA344 amplifier offers constant input and output impedance. The POT click has an SMD jumper that keeps the maximum reference voltage between 2.048V and 3.3V. This click features a protection circuit at the output that prevents damage if the output is shorted to Ground (GND).

Features

  • Provides accurate selectable voltage
  • Employs Piher high-quality 10mm carbon potentiometer
  • 2.048V or 3.3V maximum reference voltage
  • Output current is limited by a protection circuit
  • Supported by a mikroSDK compliant library
  • Analog interface
  • Onboard modules
    • MCP1501 precision voltage reference IC
    • OPA344 single-supply rail-to-rail operational amplifier
  • 42.9mm x 25.4mm dimension

POT Click Overview

Mikroe MIKROE-3402 POT Click

POT Click Schematic Diagram

Schematic - Mikroe MIKROE-3402 POT Click
Publicado: 2019-04-12 | Actualizado: 2023-09-20