Microchip Technology Generador de pulsos por ultrasonido de ocho canales HV7355
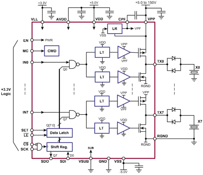
El HV7355 deMicrochip ofrece un generador de pulso de alta velocidad, alta tensión, unipolar y de ocho canales. El HV7355 de Microchip está diseñado para aplicaciones médicas por ultrasonido. Este circuito integrado de alta velocidad y alta tensión también puede utilizarse para otros sensores piezoeléctricos, capacitivos o MEMS en aplicaciones de detección no destructiva de ultrasonidos y de sonar. El HV7355 consta de un circuito de interfaz lógica de controlador, adaptadores de nivel, controladores de puertas MOSFET, y MOSFET de canal P y canal N de corriente alta como etapas de salida para cada canal. Las etapas de salida de cada canal están diseñadas para proporcionar corrientes de salida pico de más de ± 1,5 A para pulsaciones, cuando MC es igual a 1, con variaciones de hasta 150 V. Cuando MC es igual a 0, todas las etapas de salida bajan la corriente pico hasta ± 500 mA para que el funcionamiento en modo CW de baja tensión ahorre energía. Esta topología de acoplamiento directo del controlador de puerta no solo ahorra un condensador de alta tensión por canal, sino que además hace que la distribución del PCB sea mucho más fácil.Características
- HVCMOS technology for high performance
- High density integrated ultrasound transmitter
- 0 to +150V output voltage
- ±1.5A source and sink current (min.)
- ±300mA current in CW mode
- Up to 18MHz operating frequency
- Matched delay times
- Built-in gate driver floating voltage regulator
- 2.5 to 3.3V CMOS logic interface
Aplicaciones
- Portable medical ultrasound imaging
- Piezoelectric transducer drivers
- NDT ultrasound transmission
- Pulse waveform generator
Application Block
Publicado: 2013-08-16
| Actualizado: 2022-03-11
