Microchip Technology MCS3122 KeeLoq® Encoder

Microchip MCS3122 KeeLoq® Encoder is designed for secure Remote Keyless Entry (RKE) and secure remote control systems. The encoder is a cost-effective, secure solution that requires very few external components. The MCS3122 features a programmable 32-bit serial number for seed transmissions and an AES-128 block cipher. Typical applications include vehicles and home garage door openers.

Features

  • Advanced KEELOQ® Technology
    • Programmable 32-bit serial number
    • Programmable 32-bit serial number for seed transmissions
    • AES-128 block cipher
    • Programmable 128-bit crypt key
    • 160/192-bit transmission code length
    • 32-bit unencrypted portion
    • 128-bit encrypted, code hopping portion
    • 32-bit authorization check (optional)
  • Operating Features
    • 2.0 to 3.7V operation
    • Three switch inputs
    • Seven functions available
    • One active-low LED drive
    • Configurable maximum code word
  • RF
    • Configurable bit rate
    • Configurable modulation, supporting FSK and OOK
    • Configurable data modulation, supporting PWM and Manchester
  • Other
    • Button inputs have an internal pull-up resistor
    • 14-pin 4.4mm TSSOP Package

Applications

  • Vehicles and home garage door openers

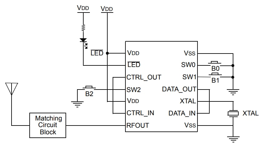
Typical Circuit

Microchip Technology MCS3122 KeeLoq® Encoder
Publicado: 2016-10-27 | Actualizado: 2022-03-11