Microchip Technology Regulador para corriente constante de LED de accionamiento síncrono de 1 MHz MCP1643
El regulador para corriente constante de LED de accionamiento síncrono de 1 MHz MCP1643 de Microchip está optimizado para accionar un LED con corriente constante que funciona a través de baterías de NiMH/NiCd y alcalinas de una y dos celdas. Este dispositivo de Microchip también puede accionar dos LED de conexión serie rojo/verde/amarillo. La tecnología de baja tensión permite al regulador ponerse en marcha sin tensión de salida alta ni exceso de tensión de corriente de carga a partir de una entrada baja de 0,65 V. El dispositivo incorpora un límite de corriente de entrada máxima típico de 1,5 A. Se logra una alta eficiencia mediante la integración del conmutador de amplificación de canal N de resistencia baja y el conmutador de canal P síncrono. Todos los circuitos de compensación y protección están integrados para minimizar la cantidad de componentes externos. El MCP1643 incorpora protección contra sobretensión de salida que limita la tensión de salida a 5,0 V típicos, en el caso de que el LED falle o se desconecte la carga de salida. El MCP1643 es perfecto para utilizarlo en una gran variedad de aplicaciones, incluidos productos de iluminación LED portátiles con baterías de NiMH/NiCd y alcalinas de una y dos celdas, faros y linternas LED, linternas recargables, lampares LED de pared con detectores de movimiento, etc.MCP1643 Synchronous Boost LED Constant Current Regulator Evaluation Board demonstrates the MCP1643 in a boost converter application supplied by one AA battery, or from an external voltage source, which drives an LED with three selectable currents. This evaluation board was developed to help engineers reduce the product design cycle time.
Características
- 1.6A Typical Peak Input Current Limit
- Up to 550 mA LED Load Current
- Low Start-up Voltage: 0.65V (typical, 25mA LED Current)
- Low Operating Input Voltage: down to 0.5V
- Maximum Input Voltage < VLED < 5.0V
- Maximum Output Voltage:
- 5.0V
- Overvoltage Protection
- Low Reference Voltage:
- VFB = 120mV
- Minimal Power Loss on Sense Resistor
- Pulse-Width Modulation Mode Operation (1MHz)
- Internal Synchronous Rectifier
- Internal Compensation
- Inrush Current Limiting
- Internal Soft-Start (240μs typical)
- Shutdown (EN = GND):
- True Load Disconnect
- Dimming Control by Variable Duty Cycle
- Shutdown Current: 1.2μA (typical)
- Overtemperature protection
- Packages:
- MSOP-8
- 2x3 DFN-8
Aplicaciones
- One and Two Cell Alkaline and NiMH/NiCd Portable LED Lighting Products
- LED Flashlight and Head Lamps
- Rechargeable Flashlights
- Wall LED Lamps with Motion Detectors
- LED supply for backlights
- General LED constant current applications
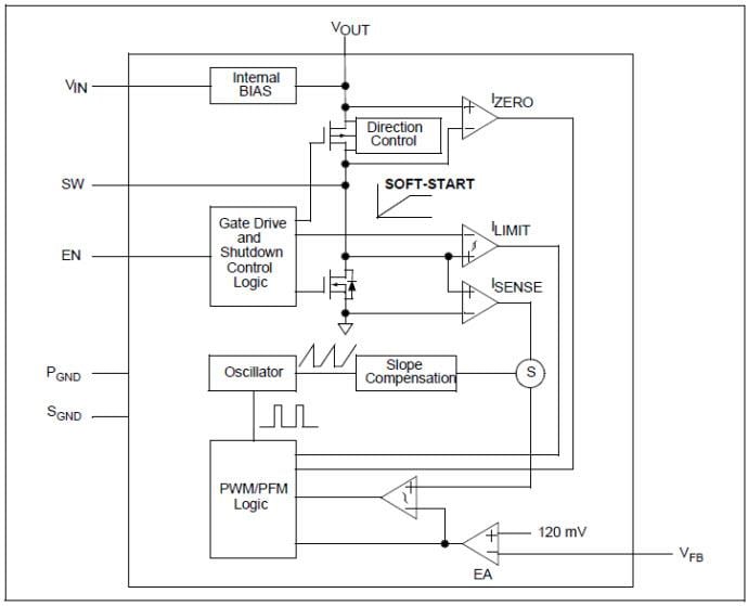
Block Diagram
Publicado: 2014-03-18
| Actualizado: 2022-03-11
