MaxLinear MxL7650x Evaluation Kits

MaxLinear MxL7650x Evaluation Kits offer a platform to evaluate the features and performance of the MxL7650x synchronous step-down Constant-on-Time (COT) buck converters. These converters operate at a wide input voltage range of up to 18V with 2A, 3A, and 8A continuous output current ratings. The protection features include Under-Voltage Lockout (UVLO), Over-Current Protection (OCP), thermal shutdown, and short-circuit protection with hiccup mode. Typical applications include laptops, tablet PCs, networking systems, personal video recorders, flat panel TVs and monitors, and distributed power systems.

Features

  • Evaluate the MxL7650x synchronous step-down Constant-on-Time (COT) buck converters
  • Hiccup mode short-circuit protection
  • Under-Voltage Lockout (UVLO)
  • Over-Current Protection (OCP)
  • Under-Voltage Protection (UVP)
  • Thermal shutdown

Applications

  • Laptops
  • Tablet PCs
  • Networking systems
  • Personal video recorders
  • Flat panel TV and monitors
  • Distributed power systems

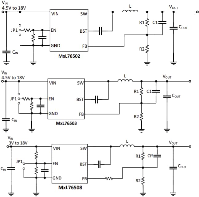
Simplified Block Diagram

Block Diagram - MaxLinear MxL7650x Evaluation Kits
Publicado: 2025-07-31 | Actualizado: 2025-08-13