MACOM MASW-011130-DIE 2-22GHz AlGaAs SP3T Switch

MACOM MASW-011130-DIE 2-22GHz AlGaAs SP3T Switch is a broadband SP3T PIN diode switch (bare die) that operates from 2GHz to 22GHz. The MACOM MASW-011130-DIE offers less than 1dB insertion loss and 35dB isolation. With fast switching (<10ns) and excellent settling time, it suits applications like test and measurement and broadband communication systems. The switch is fully protected with a silicon nitride coating and polymer layer to prevent damage during handling and assembly, featuring backside metallization for epoxy die attachment.

Features

  • Broad bandwidth specified up to 22GHz
  • Integrated DC blocks and RF bias networks
  • Low insertion loss/high isolation
  • Fast switching speed
  • Fully monolithic
  • Low current consumption
    • -10mA for low-loss state
    • +10mA for isolation state
  • 1.86mm x 1.86mm die size
  • RoHS compliant

Applications

  • Test and measurement
  • Broadband communication systems

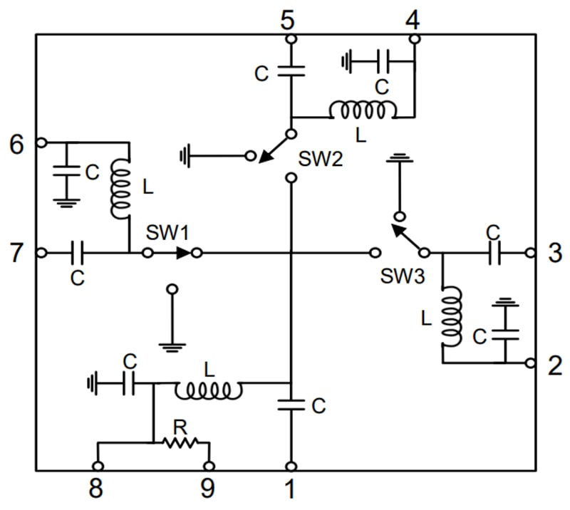
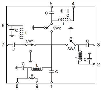
Functional Schematic

Publicado: 2023-09-27 | Actualizado: 2023-10-06