M5Stack M129 HMI Interface Module

M5Stack M129 HMI Interface Module is an interactive module that provides a rotary encoder, two input buttons, and 2 LED indicators. This module uses STM32F030 as the acquisition and communication MCU and also communicates with the M5 host through I2C. The M129 HMI interface module offers a 500mAh built-in lithium battery and port C and port B interfaces on the module. This module features Arduino and UIFlow programming platforms and human-machine interaction (rotary encoder, two input buttons, and two LED indicator lights). The M129 HMI interface module operates at 0°C to 40°C operating temperature range and 5V supply voltage. This module is ideally used in industrial control, embedded systems, and smart home applications.

Features

  • STM32F030F4P6, Arm® Cortex-M0 at 16KB flash and 4KB SRAM
  • Human-machine interaction (rotary encoder, two input buttons, and two indicator lights)
  • Port B and Port C interfaces
  • Kit includes 1xHMI module
  • Arduino and UIFlow programming platform 
  • 0°C to 40°C operating temperature range
  • 5V supply voltage

Applications

  • Industrial control
  • Embedded systems
  • Smart home

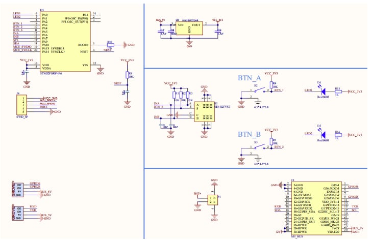
Schematic Diagram

Schematic - M5Stack M129 HMI Interface Module

Dimension Diagram

Mechanical Drawing - M5Stack M129 HMI Interface Module
Publicado: 2023-08-09 | Actualizado: 2023-09-25