Kinetic Technologies KTS1630 5A Low-Resistance Load Switch eFuses

Kinetic Technologies KTS1630 5A Low-Resistance Load Switch eFuses are designed to provide robust protection and efficient power management in various electronic applications. These eFuses feature adjustable current limit protection, programmable output slew rate during soft-start, and fast over-current protection, ensuring reliable operation and safety. With an operating voltage range of 4.5V to 18V and a typical on-resistance of 31mΩ, the Kinetic Technologies KTS1630 is optimized for applications requiring precise power sequencing and accurate current limiting. Additionally, the eFuse includes over-temperature protection and reverse current blocking support, enhancing reliability in demanding environments. Packaged in a compact 10-pin VDFN, the KTS1630 is ideal for use in smart TVs, solid-state drives (SSDs), set-top boxes, and industrial power rails.

Features

  • 4.5V to 18V operating voltage range
  • 20V absolute maximum rating at VIN
  • 31mΩ typical on-resistance from VIN to VOUT
  • 1A to 5A adjustable Current Limit Protection (CLP) via RLIM
  • Soft-Start (SS) limits inrush current
  • Programmable OUT slew rate (dV/dT pin)
  • Fast Over-Current Protection (OCP)
  • Over-Temperature Protection (OTP)
  • Latched-off or auto-retry fault response
  • Reverse current blocking support
  • EN enable logic input
  • -40°C to 85°C operating temperature range
  • 10-pin VDFN 3mm x 3mm package with 0.5mm pitch
  • RoHS compliant Green device

Applications

  • Smart TVs
  • Solid-State Drives (SSD)
  • Set top boxes
  • Industrial 5V/12V power rails

Typical Application

Application Circuit Diagram - Kinetic Technologies KTS1630 5A Low-Resistance Load Switch eFuses

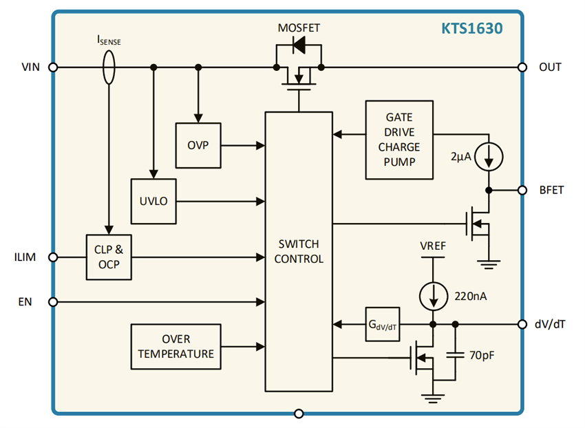
Functional Block Diagram

Block Diagram - Kinetic Technologies KTS1630 5A Low-Resistance Load Switch eFuses
Publicado: 2025-04-15 | Actualizado: 2025-09-05