Infineon Technologies CI de controlador resonante LED ICL5101
El CI de controlador resonante LED ICL5101 deInfineon ha sido diseñado para ayudar a los ingenieros a controlar las topologías de convertidores resonantes. La etapa PFC funciona en modo CrCM y DCM y es compatible con diversas condiciones de carga baja. Con los controladores de lado alto y lado bajo integrados, garantiza una baja cantidad de componentes externos, lo que permite utilizarlos en diseños de pequeño formato. Los parámetros del ICL5101 solo se ajustan con resistores simples, por lo que son la elección ideal para facilitar el proceso de diseño. Una amplia selección de características de protección garantiza que el controlador LED detecta los fallos, por lo que protege tanto el controlador LED como la carga LED.Características
- Supports universal input and wide output range
- Low count of external components supporting small form factors and improved reliability
- All parameters set by simple resistors only
- Supports outdoor use by extended junction temperature range from -40°C to +125°C
- Stable low load operation mode down to 0.1% of nominal power rating
- Comprehensive set of protection features includes external over temperature protection and capacitive load protection to increase system safety
- Ultra-fast time to light <200ms
- Power factor correction >99%, THD <5%
- High efficiency up to 94%
Aplicaciones
- Indoor and outdoor high-power LED lighting
- High-bay and low-bay lighting
- Street lighting
- Parking garages and area lighting
- Office panel lighting
- Shop lighting
Vídeos
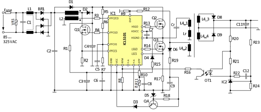
Typical Application
Additional Resource
Publicado: 2015-03-25
| Actualizado: 2022-03-11
