Infineon Technologies MMIC de silicio-germanio BGT24Mxx de Infineon
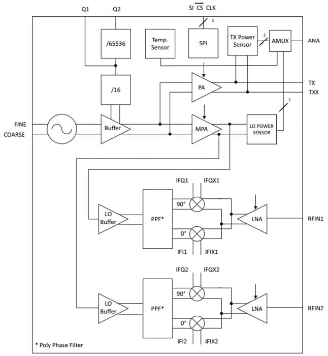
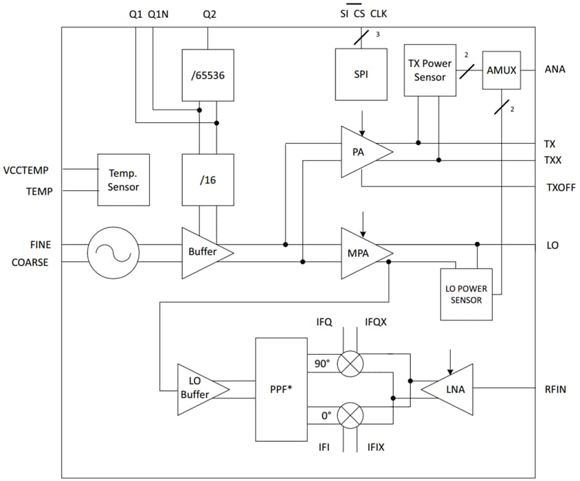
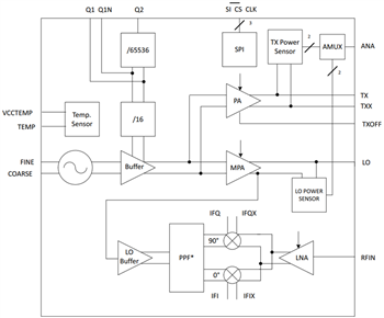
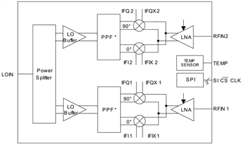
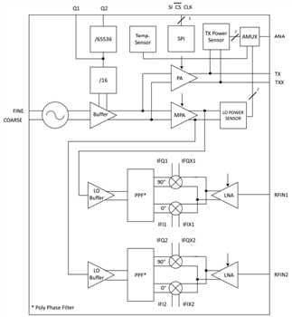
Los MMIC de silicio-germanio BGT24Mxx deInfineon son la familia de transceptores de radar de banda ISM de 24 GHZ con un mayor nivel de integración que se pueden encontrar actualmente en el mercado. Ahorran un ~30% de espacio en placa en comparación con formacionesdiscretas. Infineon ofrece 3 componentes diferentes, el BGT24MTR11, que combina un canal de transmisión y un canal de recepción, el BGT24MTR12, que cuenta con un canal de transmisión y dos de recepción, y el BGT24MR2, un chip con 2 canales de recepción, que se pueden combinar con los dos chipsets. Se utiliza un filtro polifásico RC (PPF) para la generación de fase de cuadratura LO. El circuito se fabrica en un SiGe:C de 0,18 μm, tecnología que ofrece una frecuencia de corte de 200 GHz. Cada dispositivo viene en un paquete VQFN de 32 pines sin plomo conforme con la directiva RoHs.Infineon offers 3 different components, the BGT24MTR11 which combines one Transmit- and one Receive channel, the BGT24MTR12 which comprises one Transmit- and 2 Receive channels, and the BGT24MR2, a chip with 2 Receive channels, combinable with both chipsets. An RC polyphase filter (PPF) is used for LO quadrature phase generation. The circuit is manufactured in a 0.18μm SiGe:C technology offering a cutoff frequency of 200GHz. Each device is packaged in a 32 pin leadless RoHs compliant VQFN package.
Características
- 24GHz ISM band transceiver MMIC
- BGT24MTR11 - one transmit, one receive channel
- BGT24MTR12 - one transmit, two receive channels
- BGT24MR2 - two receive channels
- Gilbert based homodyne quadrature receiver (dual for BGT24MR2)
- Low noise figure NFSSB
- BGT24MTR11, BGT24MTR12 - 12dB
- BGT24MR2 - 11db
- 26dB High conversion gain
- -12dBm High 1dB input compression point
- Single supply voltage 3.3V
- Low power consumption
- BGT24MTR11, BGT24MTR12 - 500mW
- BGR24MTR2 - 300mW
- 200GHz bipolar SiGe:C technology b7hf200
- Fully ESD protected device
- VQFN-32-9 leadless plastic package incl . LTI feature
- Pb-free (RoHS compliant) package
- Power Supply
- Via Micro-USB connector in USB device mode
- Via external power supply 8V to 36V
- Via RTC backup battery
Aplicaciones
- Police speed meters
- Street lighting projects
- Intelligent door openers
- Tank level meters
- Motion detectors
- Intruder alarms
Vídeos
Publicado: 2015-03-04
| Actualizado: 2024-06-13
