Espressif Systems ESP8684-MINI Multiprotocol Modules

Espressif Systems ESP8684-MINI Multiprotocol Modules are compact 2.4GHz Wi-Fi® and BLUETOOTH® 5 modules based on the ESP8684 System-on-Chip (SoCs) with a RISC-V single-core microprocessor. The Espressif Systems ESP8684-MINI offers an onboard PCB antenna or external antenna connector. These peripherals feature UART, I2C, an LED PWM controller, a general DMA controller, a temperature sensor, and a SAR Analog-to-Digital Converter (ADC). ESP8684-MINI modules also include SPI, Dual SPI, and Quad SPI interfaces. These devices provide a rich set of peripherals, ideal for Internet of Things (IoT), smart homes, industrial automation, health care, and consumer electronics.

Features

  • CPU and on-chip memory
    • ESP8684H2X or ESP8684H4X embedded, 32-bit RISC-V single-core processor, up to 120MHz
    • 576KB ROM
    • 272KB SRAM (16KB for cache)
    • In-package flash
    • Access to flash accelerated by the cache
    • Supports flash In-Circuit Programming (ICP)
  • Wi-Fi
    • 802.11 b/g/n
    • 2412MHz to 2484MHz center frequency range of the operating channel
    • Supports 20MHz bandwidth in the 2.4GHz band
    • 1T1R mode with data rate up to 72.2Mbps
    • Wi-Fi Multimedia (WMM)
    • TX/RX A-MPDU, TX/RX A-MSDU
    • Immediate Block ACK
    • Fragmentation and defragmentation
    • Transmit opportunity (TXOP)
    • Automatic beacon monitoring (hardware TSF)
    • 3x virtual Wi-Fi interfaces
    • Simultaneous support for Infrastructure BSS in Station mode, SoftAP mode, Station + SoftAP mode, and promiscuous mode
  • Integrated 26MHz crystal oscillator on the module
  • BLUETOOTH®
    • Bluetooth LE - Bluetooth 5.3 certified
    • 20dBm high power mode
    • 125kbps, 500kbps, 1Mbps, and 2Mbps speeds
    • Advertising extensions
    • Multiple advertisement sets
    • Channel selection algorithm #2
    • Internal co-existence mechanism between Wi-Fi and Bluetooth to share the same antenna
  • Peripherals
    • 14x GPIOs available for use, 2x strapping GPIOs
    • GPIO, SPI, UART, I2C, LED PWM controller, general DMA controller, SAR ADC, temperature sensor, general-purpose timers, system timers, and watchdog timers
  • Antenna options
    • Onboard PCB antenna (ESP8684-MINI-1)
    • External antenna via a connector (ESP8684-MINI-1U)
  • Operating conditions
    • 3.0V to 3.6V operating voltage/power supply
    • -40°C to +105°C operating ambient temperature
  • RoHS and REACH compliant

Applications

  • Smart homes
    • Lighting control
    • Smart buttons
    • Smart plugs
    • Indoor positioning
  • Industrial automation
    • Industrial robots
    • Industrial field bus
  • Consumer electronics
    • Smartwatches and bracelets
    • Over-the-top (OTT) devices
    • Logger toys and proximity-sensing toys
  • Health care
    • Health monitors
    • Baby monitors
  • Smart agriculture
    • Smart greenhouses
    • Smart irrigation
    • Agriculture robots
  • Retail and catering
    • POS machines
    • Service robots
  • Generic low-power IoT sensor hubs
  • Generic low-power IoT data loggers

Block Diagram

Block Diagram - Espressif Systems ESP8684-MINI Multiprotocol Modules

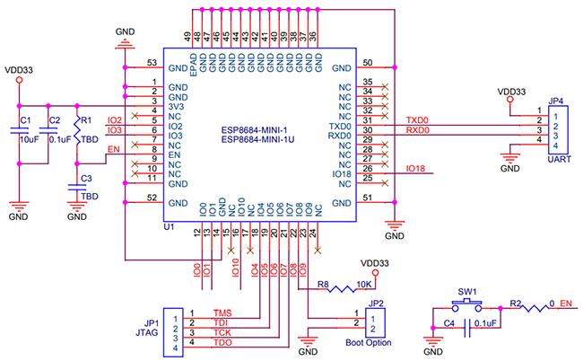
Schematic

Schematic - Espressif Systems ESP8684-MINI Multiprotocol Modules

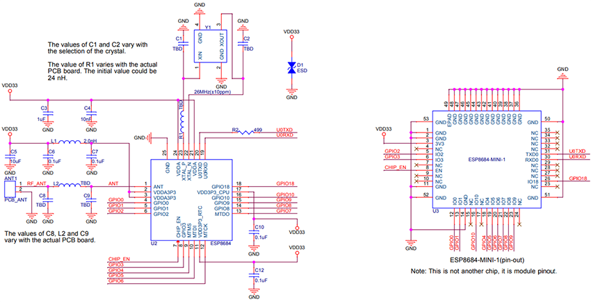
Peripheral Schematic

Schematic - Espressif Systems ESP8684-MINI Multiprotocol Modules
Publicado: 2022-06-16 | Actualizado: 2025-10-07