Diodes Incorporated ZXLD13xx LED Drivers
Diodes Inc. ZXLD13xx LED Driver series is designed for driving single or multiple series connected LEDs efficiently from a voltage source higher than the LED voltage. The Diodes Inc. ZXLD13xx LED driver provides an externally adjustable output current of up to 350mA for the ZXLD1352, 550mA for the ZXLD1356, and 1A for the ZXLD1366. The ZXLD1356 and ZXLD1366 are 60V devices and the ZXLD1352 operates from an input supply of between 7V and 30V.These Diodes Inc. LED drivers include the output switch and a high-side output current sensing circuit that uses an external resistor to set the nominal average output current. The ZXLD13xx series is ideal for a variety of applications, including low-voltage halogen-replacement LEDs, automotive lighting, low voltage industrial lighting, LED backup lighting, illuminated signs, emergency lighting, SELV lighting, LCD TV backlighting, and refrigeration lights.
Features
- Better than 0.8% output current accuracy (typical)
- Simple and with low part count
- Single pin On/Off and brightness control using DC Voltage or PWM
- Up to 1000:1 PWM resolution
- Up to 97% high efficiency
- Switching frequencies up to 1MHz
- 6V to 60V wide input voltage range
- Inherent open-circuit LED protection
Applications
- Low voltage halogen replacement LEDs
- Automotive lighting
- Low voltage industrial lighting
- LED backup lighting
- Illuminated signs
- Emergency lighting
- SELV lighting
- Refrigeration lights
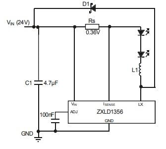
Application Circuit
View Results ( 5 ) Page
| Número de referencia | Hoja de datos | Descripción | Empaquetado / Estuche |
|---|---|---|---|
| ZXLD1356DACTC | ![]() |
CI de controladores de iluminación LED 550mA, 60V LED Drver, Int Swtch | DFN-6 |
| ZXLD1366DACTC | ![]() |
CI de controladores de iluminación LED 1A, 60V LED Drver, Int Swtch | DFN-6 |
| ZXLD1366ET5TA | ![]() |
CI de controladores de iluminación LED 1A, 60V LED Drver, Int Swtch | TSOT-23-5 |
| ZXLD1356ET5TA | ![]() |
CI de controladores de iluminación LED 550mA, 60V LED Drver, Int Swtch | TSOT-23-5 |
| ZXLD1366QET5TA | ![]() |
CI de controladores de iluminación LED 1A Auto LED Driver 60V 1MHz 6V to 60V |
Publicado: 2009-06-30
| Actualizado: 2022-03-11

