Diodes Incorporated AP72200WLCSP-20-EVM Evaluation Module

Diodes Incorporated AP72200WLCSP-20-EVM Evaluation Module evaluates the performance of an AP72200 converter. This AP72200 is a high-current synchronous DC/DC buck-boost converter with high efficiency, excellent transient response, and high DC output accuracy. The AP72200 evaluation board is designed with a simple layout and allows easy access to the appropriate signals through the test points. Typical applications include smartphones, tablets, and portable consumer devices.

Features

  • Evaluates the performance of the AP72200 converter
  • Simple layout
  • 2.3V to 5.5V input voltage range
  • 2.6V to 5.14V output voltage range
  • 2A output current
  • -30°C to 85°C operating temperature range

Applications

  • Smartphones
  • Tablets
  • Portable consumer devices

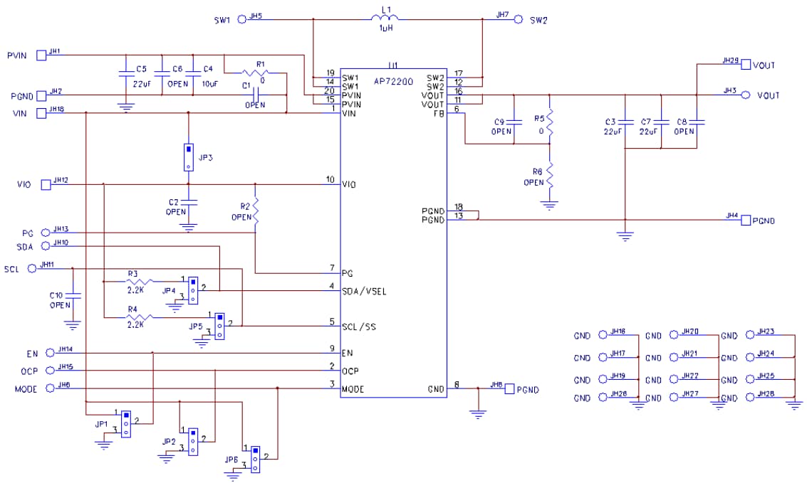
Board Schematic

Schematic - Diodes Incorporated AP72200WLCSP-20-EVM Evaluation Module
Publicado: 2020-07-14 | Actualizado: 2024-08-08