Broadcom ACPL-333J IGBT Gate Driver Optocoupler
Broadcom ACPL-333J IGBT Gate Driver Optocoupler is an advanced 2.5A output current, easy-to-use intelligent gate driver that makes IGBT VCE fault protection compact and easy to implement. The Broadcom ACPL-333J IGBT Gate Driver Optocoupler features integrated VCE detection, under voltage lockout, "soft" IGBT turn-off, isolated open collector fault feedback, auto reset after fault, and active Miller clamping for maximum circuit protection and design flexibility.The Broadcom ACPL-333J contains a GaAsP LED that is optically coupled to an IC with a power output stage. This IGBT gate driver optocoupler is ideally suited for driving power IGBTs and MOSFETs used in motor control inverter applications.
Features
- 2.5A maximum peak output current
- 2.0A minimum peak output current
- 250ns maximum propagation delay over temperature range
- 1.7A Active Miller Clamp.Clamp pin short to VEE if not used
- Desaturation Detection
- Under Voltage Lock-Out Protection (UVLO) with Hysteresis
- Open Collector Isolated fault feedback
- “Soft” IGBT Turn-off
- Automatic Fault Reset after fixed mute time , typical 26µs
- Available in SO-16 package
- 100ns maximum pulse width distortion (PWD)
- 50kV/µs minimum common mode rejection (CMR) at VCM = 1500V
- ICC(max) <5mA maximum supply current
- 15V to 30V over temperature range
- –40°C to 105°C Wide operating temperature range
- UL approval, 5000 VRMS for 1 minute, CSA approval,
- IEC/EN/DIN-EN 60747-5-5 approval VIORM = 1414 VPEAK
Applications
- Isolated IGBT/Power MOSFET gate drive
- AC and brushless DC motor drives
- Industrial inverters and Uninterruptible Power Supply (UPS)
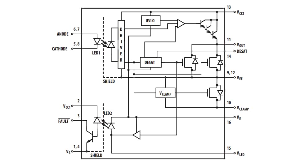
Block Diagram
Publicado: 2009-12-17
| Actualizado: 2022-03-11
