Controladores / Receptores RS-232 multicanal de CI MAX232 de Maxim

Controladores/receptores RS-232 multicanal MAX232
de Maxim Integrated

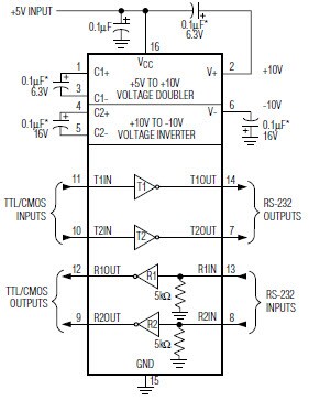
Los controladores/receptores RS-232 multicanal MAX232 de Maxim Integrated son dispositivos con una alimentación de +5 V que se pueden utilizar con todas las interfaces de comunicación EIA/TIA-232E y V.28/V.24, especialmente cuando no haya disponibilidad de ±12 V. El MAX232 de Maxim Integrated utiliza cuatro condensadores externos de 1,0 µF y cuenta con una velocidad de transmisión de datos de 120 kbps. El MAX232A cuenta con condensadores externos de 0,1 µF y una velocidad de transferencia de datos de 200 kbps. El MAX232E con protección ESD de ±15 kV está diseñado para comunicaciones RS-232 y V.28 en entornos complicados. Los controladores/receptores RS-232 multicanal MAX232 también cuentan con un modo de apagado de bajo consumo que reduce la disipación de potencia a menos de 5 µW. Entre las aplicaciones típicas se incluyen ordenadores portátiles, módems de bajo consumo, adaptación de interfaces, sistemas RS-232 alimentados con batería y redes RS-232 multicaída.

Características
  • Fuente de alimentación: de +3,0 V a +5,5 V
  • Número de controladores/receptores RS-232: 2/2
  • N.º de condensadores externos: 4
Aplicaciones
  • Ordenadores portátiles
  • Módems de bajo consumo
  • Adaptación de interfaces
  • Sistemas RS-232 con alimentación mediante batería
  • Redes RS-232 multicaída
Número de referencia Valor nominal cap. (µF): Velocidad de transmisión de datos (kbps): Intervalo de temp. (ºC) Paquete de pines
MAX232ACPE+ 0,1 200 De 0 a +70 DIP 16 de plástico
MAX232ACSE+ 0,1 200 De 0 a +70 SO 16 estrecho
MAX232ACSE+T 0,1 200 De 0 a +70 SO 16 estrecho
MAX232ACWE+ 0,1 200 De 0 a +70 SO 16 ancho
MAX232ACWE+T 0,1 200 De 0 a +70 SO 16 ancho
MAX232AEPE+ 0,1 200 De -40 a +85 DIP 16 de plástico
MAX232AESE+ 0,1 200 De -40 a +85 SO 16 ancho
MAX232AESE+T 0,1 200 De -40 a +85 SO 16 ancho
MAX232AEUE+ 0,1 200 De -40 a +85 TSSOP 16
MAX232AEUE+T 0,1 200 De -40 a +85 TSSOP 16
MAX232AEWE+ 0,1 200 De -40 a +85 SO 16 ancho
MAX232AEWE+T 0,1 200 De -40 a +85 SO 16 ancho
MAX232CPE+ 1 120 De 0 a +70 DIP 16 de plástico
MAX232CSE+ 1 120 De 0 a +70 SO 16 estrecho
MAX232CSE+T 1 120 De 0 a +70 SO 16 estrecho
MAX232CWE+ 1 120 De 0 a +70 SO 16 ancho
MAX232CWE+T 1 120 De 0 a +70 SO 16 ancho
MAX232ECPE+ 1 120 De 0 a +70 DIP 16 de plástico
MAX232ECSE+ 1 120 De 0 a +70 SO 16 estrecho
MAX232ECSE+T 1 120 De 0 a +70 SO 16 estrecho
MAX232ECWE+ 1 120 De 0 a +70 SO 16 ancho
MAX232ECWE+T 1 120 De 0 a +70 SO 16 ancho
MAX232EEPE+ 1 120 De -40 a +85 DIP 16 de plástico
MAX232EESE+ 1 120 De -40 a +85 SO 16 ancho
MAX232EESE+T 1 120 De -40 a +85 SO 16 ancho
MAX232EEWE+ 1 120 De -40 a +85 SO 16 ancho
MAX232EEWE+T 1 120 De -40 a +85 SO 16 ancho
MAX232EPE+ 1 120 De -40 a +85 DIP 16 de plástico
MAX232ESE+ 1 120 De -40 a +85 SO 16 ancho
MAX232ESE+T 1 120 De -40 a +85 SO 16 ancho
MAX232EWE+ 1 120 De -40 a +85 SO 16 ancho
MAX232EWE+T 1 120 De -40 a +85 SO 16 ancho

Circuito de operación habitual MAX 232 / MAX232A

Circuito de operación habitual MAX 232 / MAX232A

Circuito de operación habitual MAX232E

Circuito de operación habitual MAX232E
  • Maxim Integrated
  • Semiconductors|Integrated Circuits|IC-Interface
Publicado: 2011-06-08 | Actualizado: 2025-06-05