Analog Devices / Maxim Integrated MAXM17552EVKIT Evaluation Kit
Analog Devices MAXM17552EVKIT Evaluation Kit is designed to evaluate the MAXM17552 ultra-small, high efficiency, current mode, synchronous step-down DC-DC switching power module. The MAXM17552EVKIT provides up to 100mA load current with a 5V output voltage over a wide input voltage of 14V to 60V. Additionally, the Evaluation Kit features a programmed switching frequency of 450kHz.The device provides ease of use, with full configurability using minimal external components. Additional features include cycle-by-cycle peak current-limit protection, under voltage lockout (EN/UVLO), and thermal shutdown. The Analog Devices MAXM17552EVKIT operates at a full industrial/automotive -40°C to +125°C temperature range.
Features
- Wide 14V to 60V input
- ±1.75% feedback voltage accuracy
- 5V, 100mA output
- Internally compensated
- All ceramic capacitors and ultra-compact solution
- Fixed-frequency PWM
- Shutdown current as low as 1.2µA (typ.)
- Programmable soft-start and pre-bias startup
- Open-drain Power Good output (active-low RESET pin)
- Programmable EN/UVLO threshold
- Hiccup Overcurrent Protection (OCP)
- Overtemperature Protection (OTP)
- -40°C to +125°C industrial/automotive temperature range
Applications
- 4mA–20mA current-loop powered sensors
- High-voltage LDO replacement
- HVAC and building control
- Industrial sensors
- Motor encoder
Additional Resource
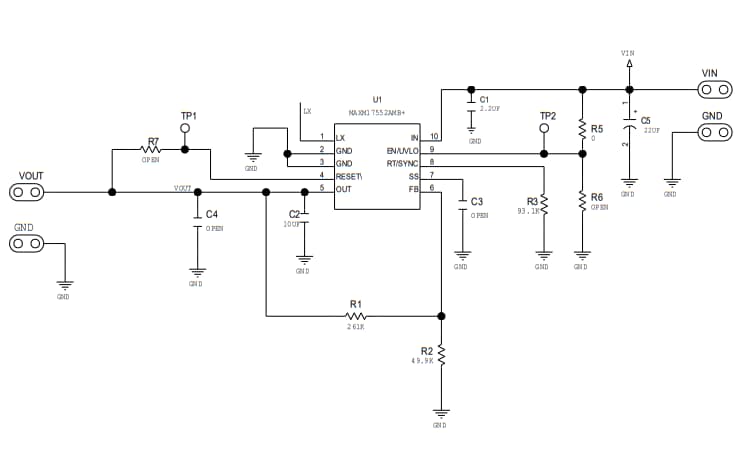
Schematic
Publicado: 2018-10-26
| Actualizado: 2023-04-24
