Analog Devices / Maxim Integrated Convertidores de RTD a digital MAX31865

Los MAX31865 de Maxim son convertidores de resistencia a digital fáciles de utilizar y optimizados para su uso con detectores de temperatura con resistencia de platino (RTD). Una resistencia externa establece la sensibilidad para el RTD utilizado y un ADC delta-sigma de precisión convierte el ratio de la resistencia del RTD con la resistencia de referencia en una forma digital. Las entradas del MAX31865 están protegidas contra fallos de sobretensión de hasta ±50 V. Detección programable incluida de estados de circuito abierto y cortocircuito en el RTD y el cable.

Características

  • Simple conversion of platinum RTD resistance to digital value
  • Handles 100Ω to 1kΩ (at 0°C) platinum RTDs (PT100 to PT1000)
  • Compatible with 2-, 3-, and 4-wire sensor connections
  • 21ms maximum conversion time
  • 15-Bit ADC resolution; nominal temperature resolution 0.03125°C (varies due to RTD nonlinearity)
  • Total accuracy over all operating conditions: 0.5°C (0.05% of Full Scale) max
  • ±50V input protection
  • Fully differential VREF inputs
  • Fault detection (open RTD element, RTD shorted to out-of-range voltage, or short across RTD element)
  • SPI-compatible interface
  • 20-pin TQFN package

Aplicaciones

  • Industrial equipment
  • Instrumentation
  • Medical equipment

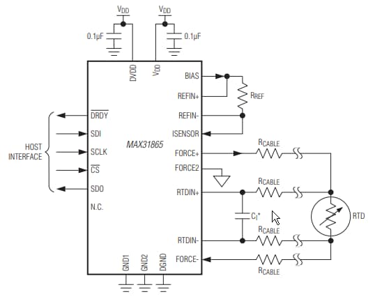
Application Circuit

Diagrama de circuito de aplicación - Analog Devices / Maxim Integrated Convertidores de RTD a digital MAX31865
Publicado: 2014-02-11 | Actualizado: 2023-04-11