Analog Devices Inc. MAX25301A/B Automotive LDO Linear Regulators
Analog Devices Inc. MAX25301A/B Automotive LDO Linear Regulators deliver up to 1A of output current with only 7µVRMS of output noise from 10Hz to 100kHz. The regulators maintain ±1% output accuracy over a wide input voltage range. The LDO linear regulators require only 100mV of input-to-output headroom at full load. The 1200µA no-load supply current is independent of dropout voltage.Features
- 1.7V to 5.5V input voltage range
- 0.6V to 5.3V programmable output voltage
- 7µVRMS output noise, 10Hz to 100kHz
- 1200µA operating supply current
- 70dB PSRR at 10kHz
- 1A maximum output current
- ±1% DC accuracy over load, line, and temperature
- 100mV maximum dropout at 1A load
- <1µA shutdown supply current
- Stable with 4µF (minimum) output capacitance
- Programmable soft-start rate
- Overcurrent and overtemperature protection
- Output-to-input reverse-current protection
- Power-OK output
- 3mm x 3mm 10-pin TDFN package
- AEC-Q100 qualified
- -40°C to +125°C operating temperature range
Applications
- Automotive electronics
- Audio systems
- High-resolution data acquisition systems
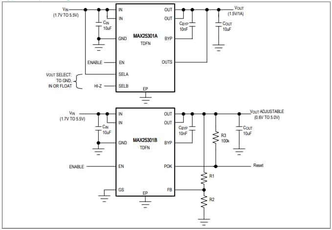
Typical Operating Circuits
Publicado: 2020-12-23
| Actualizado: 2024-08-07
