Analog Devices / Maxim Integrated MAX20059 Evaluation Kit

Analog Devices MAX20059 Evaluation Kit is designed to evaluate high-voltage and highly efficient MAX20059 converter IC. This evaluation kit is optimized to generate a 5V output at 1A load current from a 48V input supply. The MAX20059 evaluation kit operates at 400kHz switching frequency. The Analog Devices MAX20059 Evaluation Kit monitors IC features such as adjustable input under-voltage lockout, adjustable soft-start, adjustable switching frequency, adjustable current limit, and open-drain RESET signal.

Features

  • Operates from 6.5V to 72V at 48V nominal input
  • Meets stringent OEM module power consumption and performance specifications
  • 5V output voltage at 400kHz switching frequency
  • Up to 1A output current with adjustable peak-current limit
  • Jumpers that quickly adjust peak-current limit and mode selection
  • Auxiliary bootstrap LDO to improve efficiency
  • Adjustable Soft-Start time with an external capacitor
  • Optimized application layout and components for quick design implementation
  • Proven PCB layout
  • Fully assembled and tested

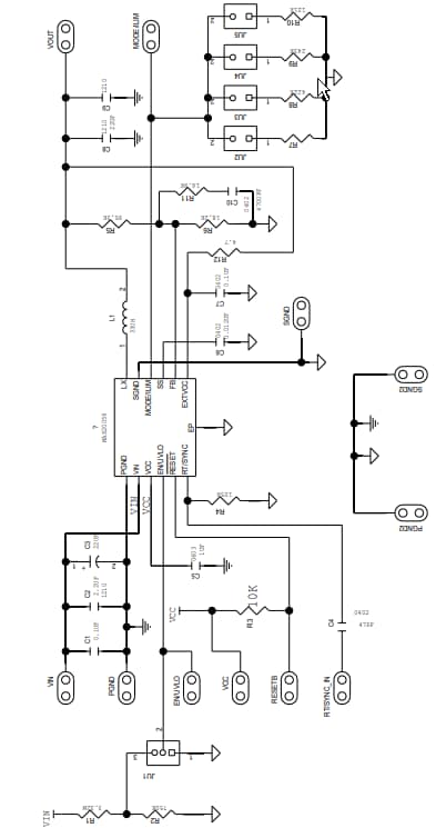
Schematic Diagram

Schematic - Analog Devices / Maxim Integrated MAX20059 Evaluation Kit

MAX20059 Eval Kit PCB Layouts

Analog Devices / Maxim Integrated MAX20059 Evaluation Kit
Publicado: 2019-08-02 | Actualizado: 2023-04-17