Analog Devices / Maxim Integrated Controladores PWM para modo de corriente MAX17598/99
Maxim Integrated MAX17598 / MAX17599 bajo IQ, los controladores PWM en modo corriente con abrazadera activa contienen toda la circuitería requerida para el diseño de suministros de energía industrial de convertidor delantero aislado/no aislado de amplia entrada. MAX17598 está diseñado para una entrada universal (85 V CA rectificado a 265 V CA) o suministros de energía (-36V CC a -72V CC). MAX17599 está optimizado para suministros industriales de bajo voltaje (de 4,5 V CC a 30 V CC). Estos dispositivos Maxim Integrated incluyen un controlador AUX que administra un MOSFET auxiliar (conmutador de abrazadera) que ayuda a implementar la topología de reinicio de transformador de abrazadera activa para convertidores delanteros. Dicha topología de reinicio tiene varias ventajas, incluyendo una tensión de voltaje reducida en los conmutadores, reducción de tamaño del transformador debido al balanceo de flujo permisible más grande y una mejora de eficiencia debido a la eliminación de circuitería de amortiguación disipativa. Tiempo muerto programable entre el controlador AUX y el controlador principal permite una conmutación de voltaje nulo (ZVS).Características
- Active-clamp peak-current-mode forward PWM controller
- 20µA Startup current in UVLO
- Programmable input undervoltage lockout
- Programmable input overvoltage protection
- Programmable 100kHz to 1MHz switching frequency
- Switching frequency synchronization up to 1.2MHz
- Programmable frequency dithering for low EMI spread-spectrum operation
- Programmable dead time
- Adjustable soft-start
- Programmable slope compensation
- Fast cycle-by-cycle peak-current-limit 40ns typical propagation delay
- 70ns Internal leading-edge current-sense blanking
- Hiccup-mode-output short-circuit protection
- Soft-stop for well-controlled clamp capacitor discharge
- Negative current limit to limit clamp-switch clamp capacitor and transformer reverse current
Aplicaciones
- Industrial power supplies
- Isolated battery chargers
- Servers and embedded computing
- Telecom and datacom power supplies
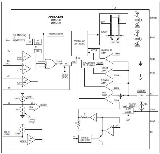
Block Diagram
Publicado: 2013-01-10
| Actualizado: 2023-04-13
