Analog Devices / Maxim Integrated Controladores para modo de corriente pico MAX17595-97
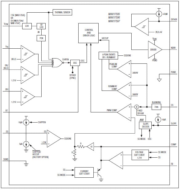
Los controladores para modo de corriente pico Maxim Integrated MAX17595 / MAX17596 / MAX17597 contienen todos los circuitos requeridos para el diseño de reguladores de amplia entrada de voltaje de retorno y elevadores. MAX17595 ofrece unos umbrales optimizados de subida y caída para convertidores CA-CC de entrada universal y alimentación de corriente CC-CC de telecomunicaciones (intervalo de entrada 36 V–72 V). MAX17596 ofrece unos umbrales optimizados de subida y caída adaptados para aplicaciones CC-CC de bajo voltaje (intervalo de entrada 4,5 V–36 V). MAX17597 ofrece toda la circuitería que se necesita para implementar un controlador convertidor de elevación. Los tres controladores contienen un controlador de puerta integrado para n canales externos MOSFETs. Estos dispositivos Maxim alojan un amplificador de errores internos con una referencia de precisión del 1%, útil en implementaciones sin la necesidad de una referencia externa.Características
- Peak current mode offline (universal input AC) and telecom (36V to 72V) flyback controller (MAX17595)
- Peak-current-mode DC-DC flyback controller (4.5V to 36V input range) (MAX17596)
- Peak-current-mode nonsynchronous boost PWM controller (4.5V to 36V input range) (MAX17597)
- Current mode control provides an excellent transient response
- Low 20μA startup supply current
- 100kHz to 1MHz Programmable switching frequency
- Programmable frequency dithering for low-EMI spread-spectrum operation
- Switching frequency synchronization
- Adjustable current limit with external current-sense resistor
Aplicaciones
- Universal input offline AC-DC power supplies
- Wide-range DC-input flyback/boost battery chargers
- Battery-powered applications
- Industrial, telecom, and automotive applications
Vídeos
- MAX17595 Evaluation Kit
Maxim Integrated MAX17595 Evaluation Kit is a demonstration platform for the MAX17595 Peak Current-Mode Controller. The Evaluation Kit provides an example application circuit, allowing rapid prototyping when incorporated into existing designs.
Block Diagram
Publicado: 2013-01-09
| Actualizado: 2023-04-13
