Analog Devices / Maxim Integrated Convertidores CC-CC de descenso de tensión MAX17543/44/45
Maxim's MAX17543/44/45 High-Efficiency Synchronous Step-Down DC-DC Converters are a high-efficiency, high-voltage, synchronous step-down DC-DC converter with integrated MOSFETs operates over 4.5V to 42V input. The converter can deliver 1.7A, 2.5A or 3.5A and generates output voltages from 0.9V up to 0.9 x VIN. The feedback (FB) voltage is accurate to within ±1.1% over -40°C to +125°C. The MAX17543/44/45 uses peak-current-mode control. The device can be operated in pulse-width modulation (PWM), pulse-frequency modulation (PFM), or discontinuous conduction mode (DCM) control schemes.Características
- Reduces external components and total cost
- No schottky-synchronous operation
- Internal compensation for any output voltage
- Built-in soft-start
- All-ceramic capacitors, compact layout
- Reduces number of DC-DC regulators to stock
- Wide 4.5V to 42V input
- Adjustable 0.9V to 0.9 x VIN output
- 100kHz to 2.2MHz Adjustable switching frequency with external synchronization
- Reduces power dissipation
- Peak efficiency > 90%
- PFM/DCM Enables enhanced light-load efficiency
- 2.8μA Shutdown current
- Operates reliably in adverse industrial environments
- Peak current-limit protection
- Built-in output voltage monitoring with RESET
- Programmable EN/UVLO threshold
- Monotonic startup into prebiased load
- Overtemperature protection
- -40°C to +125°C Operation
Aplicaciones
- Industrial power supplies
- Distributed supply regulation
- High-voltage single-board systems
- Base station power supply
- General-purpose point-of-load
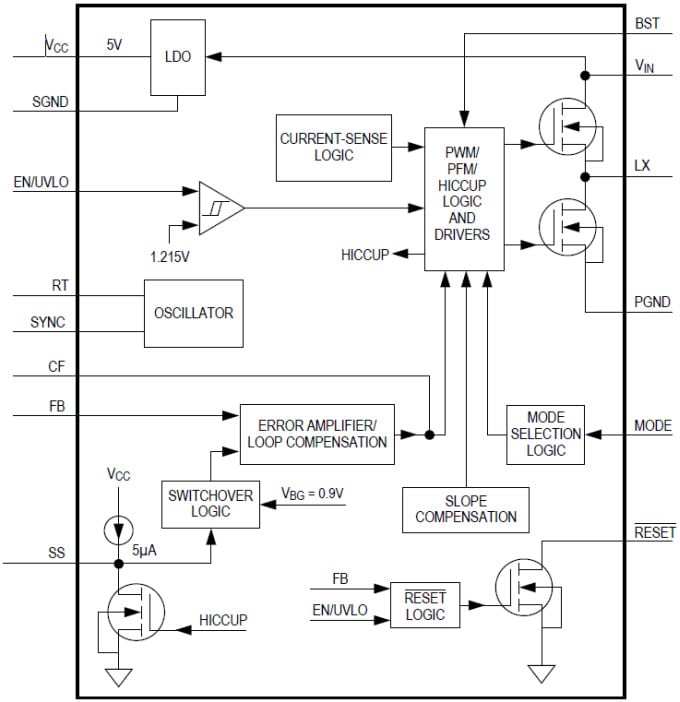
Block Diagram
Publicado: 2014-10-23
| Actualizado: 2023-04-12
