Analog Devices / Maxim Integrated Convertidores de descenso de tensión síncronos de alta eficiencia y alta tensión MAX17504 de Maxim
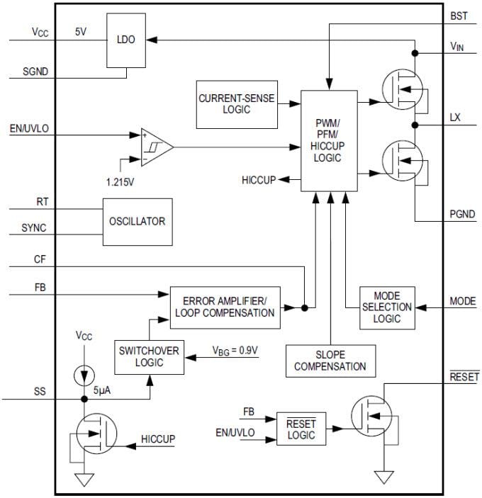
Los convertidores de descenso de tensión síncronos MAX17504 de alta eficiencia y alta tensión de Maxim se suministran con MOSFET duales integrados y funcionan con una entrada de 4,5 V a 60 V. Suministran hasta 3,5 A y 0,9 V al 90 % de tensión de salida VIN. La compensación integrada a lo largo del rango de tensión de salida elimina la necesidad de componentes externos. La precisión de regulación de retroalimentación (FB) entre -40 °C y +125 °C es de ±1,1 %. El dispositivo presenta una arquitectura de control en modo de corriente pico con una función MODO que se puede usar para utilizar el dispositivo en planes de control de modulación de ancho de pulso (PWM), modulación de frecuencia de pulso (PFM) o modo discontinuo (DCM). El funcionamiento PWM proporciona un funcionamiento de frecuencia constante en todas las cargas y es útil en aplicaciones sensibles a la frecuencia de conmutación. El funcionamiento PFM deshabilita la corriente del inductor negativa y también se salta los pulsos en cargas ligeras para una alta eficiencia. El funcionamiento DCM presenta un funcionamiento de frecuencia constante en cargas más ligeras que el modo PFM, ya que no se salta los pulsos, sino que solo deshabilita la corriente del inductor negativa en las cargas ligeras. El funcionamiento DCM ofrece una mayor eficiencia entre los modos PWM y PFM.The device features a peak-current-mode control architecture with a MODE feature that can be used to operate the device in pulse-width modulation (PWM), pulse-frequency modulation (PFM), or discontinuous mode (DCM) control schemes. PWM operation provides constant frequency operation at all loads, and is useful in applications sensitive to switching frequency. PFM operation disables negative inductor current and additionally skips pulses at light loads for high efficiency. DCM features constant frequency operation down to lighter loads than PFM mode, by not skipping pulses, but only disabling negative inductor current at light loads. DCM operation offers efficiency performance that lies between PWM and PFM modes.
See MAX17504 3.3V Output Evaluation Kit
See MAX17504 5V Output Evaluation Kit
Características
- Eliminates to reduce cost
- No schottky-synchronous operation for high efficiency
- Internal compensation for stable operation at any output voltage
- Reduce number of DC-DC regulators to stock
- Wide 4.5V to 60V input voltage range
- 0.9V to 90% VIN output voltage
- Delivers up to 3.5A over temperature
- 200kHz to 2.2MHz Adjustable frequency with external synchronization
- Available in a 20-pin, 5mm x 5mm TQFN package
- Reduce power dissipation
- Peak efficiency >90%
- PFM and DCM Modes for high light-load efficiency
- Shutdown current = 2.8µA (typ)
- Operate reliably
- Hiccup-mode current limit and autoretry startup
- Built-in output voltage monitoring—(open-drain active-low RESET pin)
- Resistor programmable EN/UVLO threshold
- Adjustable soft-start and pre-biased power-up
- -40°C to +125°C Operation
Aplicaciones
- Base station power supplies
- Distributed supply regulation
- General-purpose point-of-load
- High-voltage single-board systems
- Industrial power supplies
- Wall transformer regulation
Block Diagram
