Analog Devices / Maxim Integrated MAX16550B Integrated Protection IC

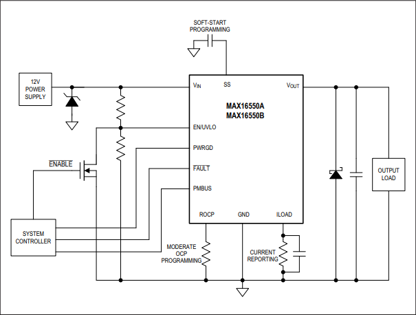
Analog Devices Inc. MAX16550B Integrated Protection IC features an integrated low-resistance MOSFET and lossless current-sense circuitry with SMBus/PMBus™ control and reporting. The ADI IC provides a solution for the distribution, control, monitoring, and protection of a system's 12V power supply. An internal LDO provides supply voltage for the protection IC. The IC initiates the startup and is designed to provide a controlled, monotonic startup if no fault is detected. Programmable soft-start ramp and delay is implemented to limit the in-rush current during startup.

Features

  • Two options:
    • MAX16550A 30A protection with 8A startup
    • MAX16550B 30A protection with 16A startup
  • High-density (4mm x 4.5mm for 30A) less than 25% of the board area of conventional solutions
    • Monolithic integration of Power, Control, and Monitoring
    • Integrated power MOSFET with 1.9mΩ total resistance in 12V power path (RDS(ON) including package)
    • Integrated lossless, precise current sensing
    • Integrated LDO provides VDD supply (1.8V bias supply)
  • Enables advanced system power management — PMBus/SMBus telemetry with extensive status monitoring and reporting
    • Load Current Indicator (ILOAD) Pin provides analog output current reporting with high accuracy
    • Programmable soft-start for inrush current limiting
    • Increases power-supply reliability with IC SelfProtection features
      • Very fast fault detection and isolation
      • VIN to VOUT short protection during startup
      • Overtemperature protection
    • Three levels of overcurrent protection
      • Programmable moderate OCP
      • Programmable severe OCP provides isolation < 5µs
      • Fail-safe safe OCP provides isolation < 250ns

Applications

  • Integrated protection IC on 12V
  • Circuit breaker/E-fuse, hot swap

Block Diagram

Block Diagram - Analog Devices / Maxim Integrated MAX16550B Integrated Protection IC
Publicado: 2021-05-04 | Actualizado: 2023-04-13