Analog Devices Inc. MAX16162 nanoPower Supply Supervisor
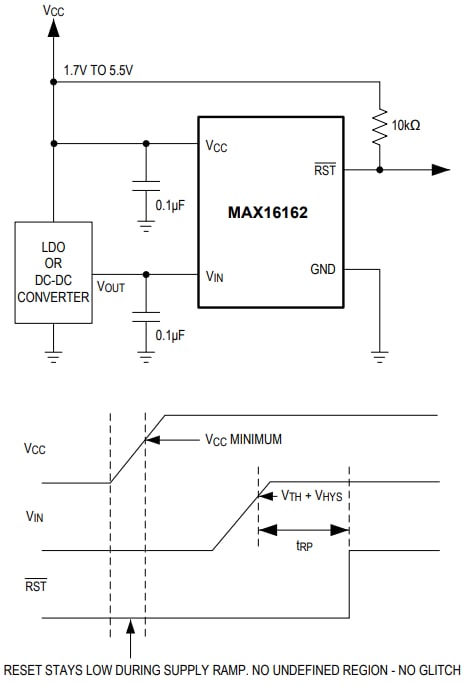
Analog Devices MAX16162 nanoPower Supply Supervisor is an ultra-low current, single-channel supervisory IC. The device monitors the power supply voltage and asserts a reset when the input voltage falls below the reset threshold. After the monitoring voltage rises above the factory-set threshold voltage (VTH), the reset output remains asserted for the reset timeout period and then de-asserts. This allows the target microcontroller or microprocessor to leave the reset state and begin operating.The ADI MAX16162 has no MR input. Instead, it has separate VCC and VIN pins, allowing threshold voltages as low as 0.6V. The reset output is active-low open-drain, and the MAX16162 offers multiple available reset timeout period options.
The MAX16162 nanoPower Supply Supervisor is specified over the -40°C to +125°C temperature range and is available in a tiny, 1.06mm x 0.73mm, 4-bump WLP, and 4-pin SOT23 packages.
Features
- No powerup glitch
- 825nA (typ) quiescent current extends battery life
- Separate VCC and VIN inputs
- Multiple available reset timeout periods
- 0.6V to 4.85V threshold voltage
- 4-bump WLP and 4-pin SOT23 packages
- -40°C to +125°C operating temperature range
Applications
- Low-voltage microcontrollers and microprocessors
- Portable/battery-powered equipment
- E-readers/tablets
- Wearable/portable accessories
- Smartphones
Typical Application Circuit
Publicado: 2021-05-25
| Actualizado: 2024-09-12
