Analog Devices / Maxim Integrated Convertidores de descenso de tensión síncronos de alta eficiencia y alta tensión MAX15062 de Maxim
Los convertidores de descenso de tensión síncronos de alta eficiencia y alta tensión MAX15062 de Maxim se suministran con MOSFET integrados y funcionan con un rango de tensión de entrada de 4,5 V a 60 V. El convertidor ayuda a suministrar una corriente de salida de hasta 300 mA a 3,3 V. El dispositivo funciona en un rango de temperatura de -40 °C a +125 °C y está disponible en un paquete TDFN compacto de 8 pines (2 mm x 2 mm). El dispositivo utiliza una arquitectura de control en modo de corriente pico con un pin MODO que se puede usar para utilizar el dispositivo en planes de control de modulación de ancho de pulso (PWM) o modulación de frecuencia de pulso (PFM). El funcionamiento PWM proporciona un funcionamiento de frecuencia constante en todas las cargas y es útil en aplicaciones sensibles a la frecuencia de conmutación. El funcionamiento PFM deshabilita la corriente del inductor negativa y también se salta los pulsos en cargas ligeras para una alta eficiencia. Los MOSFET en chip de baja resistencia aseguran una alta eficiencia a plena carga y simplifican la distribución de la PCB.The device employs a peak-current-mode control architecture with a MODE pin that can be used to operate the device in pulse-width modulation (PWM) or pulse-frequency modulation (PFM) control schemes. PWM operation provides constant frequency operation at all loads and is useful in applications sensitive to variable switching frequency. PFM operation disables negative inductor current and additionally skips pulses at light loads for high efficiency. The low-resistance on-chip MOSFETs ensure high efficiency at full load and simplify the PCB layout.
Características
- Eliminates external components and reduces total cost
- No schottky—synchronous operation for high efficiency and reduced cost
- Internal compensation
- Internal feedback divider for fixed 3.3V, 5V output voltages
- Internal soft-start
- All-ceramic capacitors, ultra-compact layout
- Reduces number of DC-DC regulators to stock
- Wide 4.5V to 60V input voltage range
- Fixed 3.3V and 5V output voltage options
- Adjustable 0.9V to 0.89 x VIN output voltage option
- Delivers up to 300mA load current
- Configurable between PFM and forced-PWM modes
- Reduces power dissipation
- Peak efficiency = 92%
- PFM feature for high light-load efficiency
- Shutdown current = 2.2µA (typ)
- Operates reliably in adverse industrial environments
- Hiccup-mode current limit and autoretry startup
- Built-in output voltage monitoring with open-drain active-low RESET pin
- Programmable EN/UVLO threshold
- Monotonic startup into prebiased output
- Overtemperature protection
- -40°C to +125°C Automotive/industrial temperature range
Aplicaciones
- 4-20mA Current loops
- General-purpose point-of-load
- High-voltage LDO replacement
- HVAC and building control
- Industrial sensors
- Process control
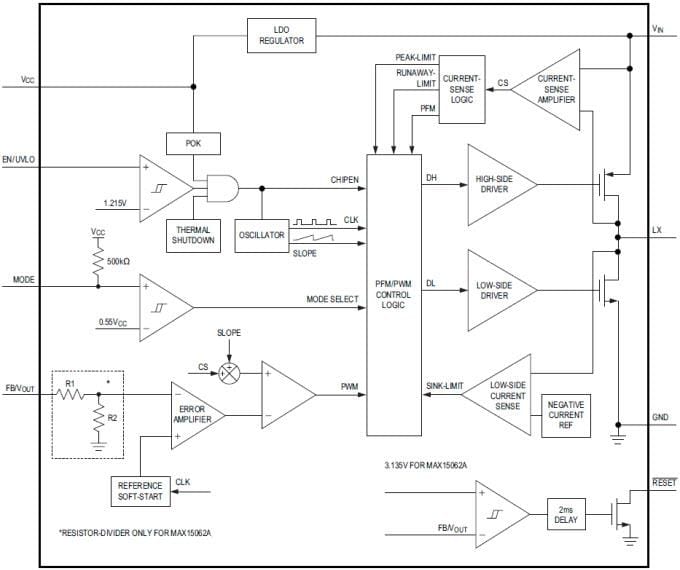
Block Diagram
Additional Resources
Publicado: 2014-10-21
| Actualizado: 2023-04-13
