Analog Devices / Maxim Integrated Controlador de transformador de puente en H MAX13256
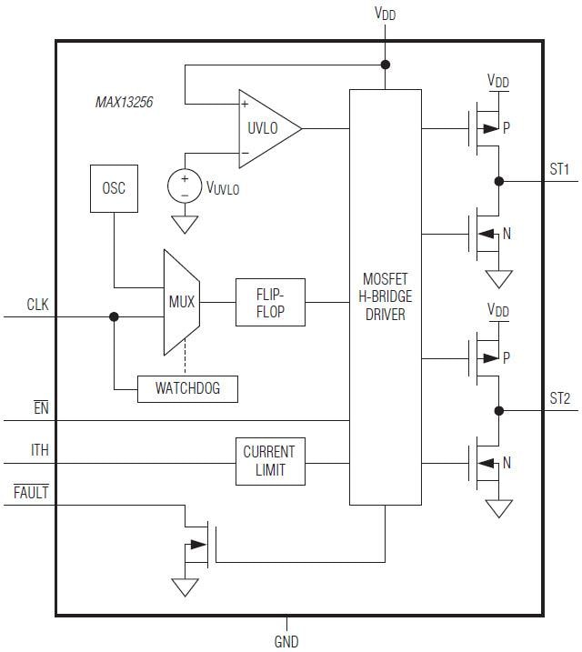
El controlador de transformador de puente en H MAX13256 de Maxim proporciona una solución sencilla para la creación de fuentes de alimentación aisladas de hasta 10 W. El dispositivo controla la bobina principal de un transformador con una corriente de hasta 300 mA y con un suministro de alimentación de 8 V a 36 V CC. El ratio de bobinado secundario-principal del transformador define la tensión de salida, permitiendo la selección de prácticamente cualquier tensión de salida aislada. Este dispositivo cuenta con limitación de corriente ajustable, lo que permite la limitación indirecta de las corrientes secundarias o de carga lateral. El límite de corriente del MAX13256 se establece mediante una resistencia externa. Una salida FAULT se activa cuando el dispositivo detecta un estado de sobretemperatura o sobrecorriente. Además, el dispositivo cuenta con un modo de bajo consumo para reducir la corriente de suministro total hasta 0,65 mA (típ.) cuando el controlador no se utiliza. Este dispositivo puede accionarse utilizando el oscilador interno o mediante el uso de un reloj externo para sincronizar varios dispositivos MAX13256 y establecer de forma precisa la frecuencia de conmutación. Su circuitería interna garantiza un ciclo de trabajo fijo del 50% para evitar el flujo de corriente CC a través del transformador, sea cual sea la fuente de reloj utilizada.In addition, the device features a low-power mode to reduce the overall supply current to 0.65mA (typ) when the driver is not in use. The device can be operated using the internal oscillator or driven by an external clock to synchronize multiple MAX13256 devices and precisely set the switching frequency. Internal circuitry guarantees a fixed 50% duty cycle to prevent DC current flow through the transformer, regardless of which clock source is used.
Vídeos
Functional Diagram
Publicado: 2013-08-21
| Actualizado: 2023-04-13
