Analog Devices / Maxim Integrated RTC I²C RTC de baja corriente DS1308
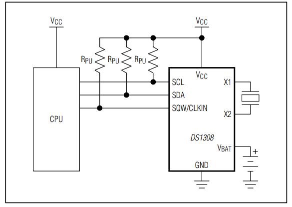
El reloj de tiempo real en serie (RTC) DS1308 de Maxim Integrated es una reloj/calendario decimal de código totalmente binario (BCD) y bajo consumo que dispone de una RAM NV de 56 bytes. La dirección y los datos se transfieren a través de una conexión en serie mediante una interfaz I²C. El reloj/calendario ofrece información sobre segundos, minutos, horas, día, fecha, mes y año. La fecha final del mes se ajusta automáticamente para los meses con menos de 31 días, incluyendo correcciones para los años bisiestos. El reloj funciona en formato de 24 o 12 horas, con un indicador de AM/PM. El RTC DS1308 de Maxim Integrated tiene un circuito integrado de detección de alimentación y cambia automáticamente a la alimentación de batería, manteniendo la indicación de la hora y fecha.Características
- Low timekeeping current of 250nA (typ)
- Compatible with crystal ESR up to 100kΩ
- RTC counts seconds, minutes, hours, date, month, day of the week, and year with leap-year compensation up to 2400
- 56-byte, battery-backed, general-purpose RAM with unlimited writes
- I²C serial interface
- External clock source for synchronization clock reference
- Programmable square-wave output signal
- Automatic power-fail detect and switch circuitry
- -40°C to +85°C operating temperature range
- UL recognized
Aplicaciones
- Consumer electronics
- Set-top box
- Digital recording
- Network appliance
- Handhelds
- GPS
- POS terminal
- Medical
- Glucometer
- Medicine dispenser
- Office equipment
- Fax/printer
- Copier
- Other
- Utility meter
- Vending machine
- Thermostat
- Modem
- Telecommunications
- Router
- Switcher
- Server
Typical Operating Circuit
Publicado: 2012-07-26
| Actualizado: 2023-04-14
