Analog Devices Inc. LTC7819 Synchronous Step-Down Controller

Analog Devices Inc. LTC7819 Synchronous Step-Down Controller is a high-performance triple step-down synchronous DC-DC switching regulator controller that drives all N-channel power MOSFET stages. The LTC7819 features a constant frequency current mode architecture allowing a phase-lockable switching frequency of up to 3MHz. The device has a wide operating 4.5V to 40V input supply range. The three controller output stages operating out-of-phase minimize power loss and supply noise.

The ADI LTC7819 Controller's very low no-load quiescent current extends operating runtime in battery-powered systems. OPTI-LOOP compensation employs the transient response to optimize a wide range of output capacitance and ESR values. The LTC7819 delivers a precision 0.8V reference and power good output indicators. The MODE pin selects Burst Mode operation, pulse-skipping mode, or continuous inductor current mode at light loads.

Furthermore, the LTC7819 features a spread-spectrum operation that significantly reduces the peak radiated and conducted noise on the input and output supplies. This enables easier compliance with electromagnetic interference (EMI) standards.

Features

  • Triple buck synchronous controllers
  • 4.5V to 40V Wide input voltage range
  • 0.8V to 99% VIN Wide output voltage range
  • 14μA (14V to 3.3V, Channel 1 On) Low operating IQ
  • Spread spectrum operation
  • RSENSE or DCR Current sensing
  • Integrated bootstrap supply charge pump (channel 1)
  • PassThru™/100% duty cycle capability (channel 1), 99% duty cycle (channels 2 and 3)
  • Programmable fixed frequency (100kHz to 3MHz)
  • Phase-lockable frequency (100kHz to 3MHz)
  • Selectable continuous, pulse-skipping, or low ripple, Burst Mode® operation at light loads
  • 1.5μA Low shutdown IQ
  • Small 40-lead 6mm × 6mm QFN package
  • AEC-Q100 Qualified for automotive applications

Applications

  • Automotive and transportation
  • Industrial
  • Military / avionics

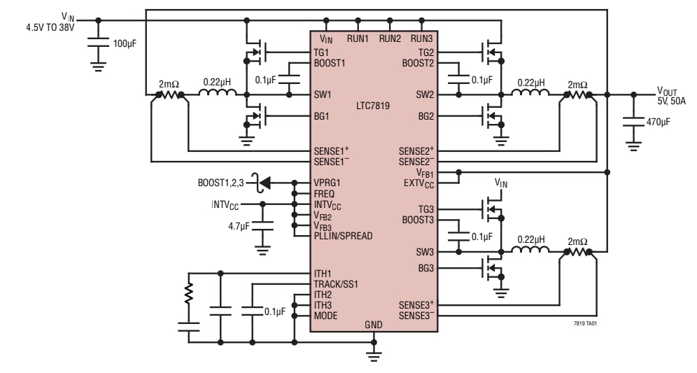
Typical Application

Application Circuit Diagram - Analog Devices Inc. LTC7819 Synchronous Step-Down Controller
Publicado: 2022-01-13 | Actualizado: 2022-03-31