Analog Devices Inc. LTC4291/LTC4292 4-Port PoE PSE Controllers
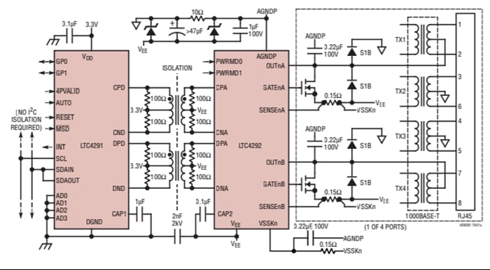
Analog Devices Inc. LTC4291/LTC®4292 chipsets include isolated 4-port power sourcing equipment (PSE) controllers designed for use in IEEE 802.3bt (PoE++) Power over Ethernet (PoE) systems. The LTC4291/LTC4292 Controllers offer four independent PSE ports comprised of two channels each, ensuring fully compliant support for the next generation of IEEE 802.3bt powered devices (PDs). The LTC4291 series includes a digital interface to the PSE host, while the Analog Devices LTC4292 series implements the high-voltage Ethernet power interface. The two ICs communicate using an Ethernet transformer. The transformer-isolated communication protocol replaces up to six optocouplers and a complex isolated 3.3V supply used in traditional designs.The LTC4291/LTC4292 devices operate seamlessly with compliant 802.3bt PD controllers. The LTC4292/LTC4291 PoE PSE Controllers achieve extremely low heat dissipation by using low-RDS(ON) external MOSFETs and 0.15Ω sense resistance per power channel. PD discovery is accomplished using a multi-point voltage and current detection mechanism, ensuring the best immunity from false PD detection. Using the LTC4291/LTC4292 PoE PSE Controllers can deliver up to 71.3W of power to single-signature or dual-signature PDs.
Features
- Four PSE ports
- Two power channels per port
- Fully compliant IEEE 802.3bt Type 3 and 4 PSE
- Compliant support for Type 1, 2, 3, and 4 PDs
- Low power path dissipation per channel
- 150mΩ sense resistance
- 30mΩ or lower MOSFET RDS(ON)
- Chipset provides electrical isolation
- Eliminates optocouplers and isolated 3.3V supply
- Very high-reliability multi-point PD detection
- Connection check distinguishes single-signature and dual-signature PDs
- Continuous, dedicated per-port power and current monitoring
- Per-port power policing
- 1MHz I2C compatible serial control interface
- Up to 71.3W pin or I2C programmable PD power
- 40-Lead 6mm × 6mm (LTC4292) or 24-Lead 4mm × 4mm (LTC4291) QFN package
Applications
- PoE PSE switches/routers
- PoE PSE midspans
Typical Application Diagram
Publicado: 2018-08-27
| Actualizado: 2025-03-25
