Analog Devices Inc. LTC3307A/B Step-Down Silent Switcher™ Devices

Analog Devices Inc. LTC3307A/B Step-Down Silent Switcher™ Devices are small, high efficiency, low noise, monolithic synchronous 3A step-down DC-DC converters operating from a 2.25V to 5.5V input supply. The series achieves a fast transient response with small external components by using constant frequency, peak current mode control at switching frequencies up to 3MHz, and minimum on-time as low as 22ns. The LTC3307A/B architecture also minimizes EMI emissions. The modules operate in forced continuous or pulse skip mode for low noise, or low-ripple burst mode operation for high efficiency at light loads, ideal for battery-powered systems. The ICs regulate output voltages as low as 500mV. Other features include output overvoltage/short-circuit protection, thermal shutdown, clock synchronization, and up to 100% duty cycle operation for low dropout. Analog Devices LTC3307A/B Step-Down Silent Switcher Devices have a 2mm x 2mm x 0.74mm LQFN package, with an exposed pad for low thermal resistance.

Features

  • High efficiency with 8mΩ NMOS, 31mΩ PMOS
  • Programmable frequency to 3MHz, tiny inductor and capacitors
  • Peak current mode control
    • 22ns minimum on-time
    • Wide bandwidth
    • Fast transient response
  • Silent Switcher architecture for ultra-low EMI emissions
  • Low ripple burst mode operation with IQ of 40µA
  • Safely Tolerates Inductor Saturation in Overload
  • 2.25V to 5.5V VIN range
  • ±1% over temperature range VOUT accuracy
  • Precision 400mV enable threshold
  • 1µA shutdown current
  • Internal compensation and soft start
  • Power good output
  • Thermally enhanced 2mm x 2mm LQFN package

Applications

  • Distributed DC power systems (POL)
  • Optical networking
  • Servers
  • Telecom
  • Automotive
  • Industrial
  • Communications
  • FPGA, ASIC, µP core supplies

Typical Application Circuit

Application Circuit Diagram - Analog Devices Inc. LTC3307A/B Step-Down Silent Switcher™ Devices

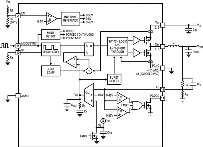
Block Diagram

Block Diagram - Analog Devices Inc. LTC3307A/B Step-Down Silent Switcher™ Devices
Publicado: 2019-10-09 | Actualizado: 2024-03-07