Analog Devices Inc. LT8418 Half-Bridge GaN Driver

Analog Devices Inc. LT8418 Half-Bridge GaN Driver is a 100V device with integrated top and bottom driver stages, driver logic control, and protections. The driver can be configured into synchronous half-bridge, full-bridge topologies or buck, boost, and buck-boost topologies. LT8418 provides strong current sourcing/sinking capability with 0.6Ω pull-up and 0.2Ω pull-down resistance. It also integrates a smart integrated bootstrap switch to generate a balanced bootstrap voltage from VCC with a minimum dropout voltage.

The LT8418 provides split gate drivers to adjust the turn-on and turn-off slew rates of GaN FETs to suppress ringing and optimize EMI performance. All driver inputs and outputs have default low-state to prevent GaN FETs from false turn-on. The inputs of the LT8418, INT, and INB are independent and TTL logic compatible. The driver performs with a fast propagation delay of 10ns and maintains an excellent delay matching of 1.5ns between the top and bottom channels, making it suitable for high-frequency DC-DC converters, motor drivers, and class-D audio amplifiers. In addition, the LT8418 employs a compact WLCSP package to minimize parasitic inductance, enabling its wide use in high-performance and high-power density applications.

Features

  • Half-bridge gate driver for GaN FETs
  • 0.6Ω pull-up resistance at top gate driver
  • 0.2Ω pull-down resistance at bottom gate driver
  • 4A peak source, 8A peak sink current capability
  • Smart integrated bootstrap switch
  • Split-gate-driver to adjust turn-on/turn-off strength
  • Default low-state for all driver inputs and outputs
  • Maximum 15V voltage rating at INT and INB inputs
  • Independent INT, INB inputs with TTL logic compatible
  • Fast 10ns typical propagation delay
  • 1.5ns typical propagation delay matching
  • 3.85V to 5.5V balanced driver supply voltage (VBST ≈ VCC)
  • Undervoltage and overvoltage lockout protections
  • Small 12-ball WLCSP package
  • RoHS-compliant

Applications

  • High-frequency DC-DC switching power converters
  • Half-bridge, full-bridge, and push-pull converters
  • Data center power supplies
  • Motor drivers and class-D audio amplifiers
  • Consumer
  • Industrial
  • Automotive

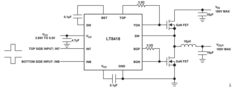
Typical Application

Application Circuit Diagram - Analog Devices Inc. LT8418 Half-Bridge GaN Driver

Block Diagram

Block Diagram - Analog Devices Inc. LT8418 Half-Bridge GaN Driver
Publicado: 2024-01-15 | Actualizado: 2024-07-03