Analog Devices Inc. LT8253/LT8253A USB Type-C™ Buck-Boost Controllers

Analog Devices Inc. LT8253 and LT8253A USB Type-C™ Buck-Boost Controllers offer synchronous 4-switch power-optimized for automotive USB-C power delivery. The controllers comply with the USB Power Delivery (PD) specification when used in conjunction with a USB Type-C or PD port controller.

The ADI LT8253 and LT8253A USB Type-C Buck-Boost Controllers can control the output voltage slew rate through the FB pin. The LT8253 delivers up to 100W output power with 98% peak efficiency when running below the AM band. Meanwhile, the LT8253A provides up to 60W output power with 95% peak efficiency when running above the AM band.

The LT8253 and LT8253A enable a single buck-boost output for 1 Type-C port with a power good flag. The devices support over-current, overvoltage, and short-circuit protections.

Features

  • Proprietary low-EMI buck-boost architecture
  • Wide input range of 4V to 40V
  • Synchronous switching up to 98% efficiency
  • ±1.5% Output voltage regulation
  • Single output supports 1 Type-C port up to 100W
  • Output channel enable function
  • Programmable switching frequency with external synchronization and spread spectrum
  • Over-current, over-voltage, short-circuit protection
  • Available in 28-lead side solderable QFN package
  • AEC-Q100 Qualification in progress

Applications

  • Automotive USB-C power delivery
  • General purpose voltage regulator

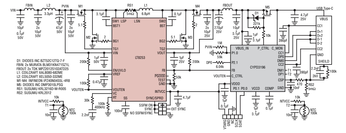
Typical Application

Application Circuit Diagram - Analog Devices Inc. LT8253/LT8253A USB Type-C™ Buck-Boost Controllers

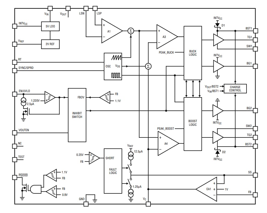
Block Diagram

Block Diagram - Analog Devices Inc. LT8253/LT8253A USB Type-C™ Buck-Boost Controllers
Publicado: 2022-03-29 | Actualizado: 2022-07-05