Analog Devices Inc. LT3966 Quad Boost LED Driver

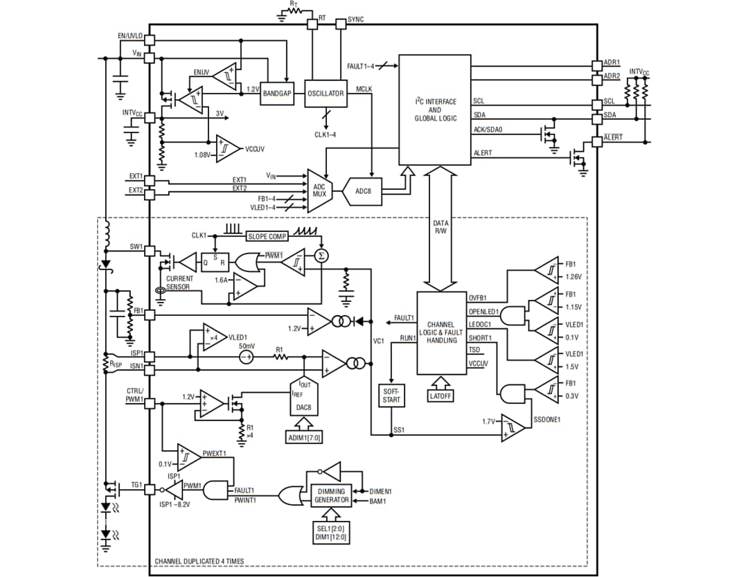
Analog Devices Inc. LT3966 Quad Boost LED Driver is a 4-channel, monolithic boost driver with I2C programmability and an onboard Analog-to-Digital Converter (ADC). Each channel provides a 60V current-mode boost converter with an internal 1.6A DMOS power switch, as well as internal and external analog and PWM dimming features. I2C programmable features include a 13-bit (8192:1) digital PWM generator, an 8-bit analog dimming Digital-to-Analog Converter (DAC), and flexible fault reporting and handling. The integrated 8-bit ADC enables the LT3966 to measure each channel's output voltage and output current, as well as chip input voltage and two external measurements. Also, independent shutdown and standby control of each channel provides a flexible solution for multi-topology applications.

The Analog Devices Inc. LT3966 Quad Boost LED Driver is available in a thermally enhanced 6mm x 6mm QFN40 package.

Features

  • Four independent DC-DC channels
  • I2C programmable
  • 8192:1 True Color PWM™ dimming
  • 8-bit analog dimming pin scaled by DAC
  • 11-channel, 8-bit ADC with two external inputs
  • 1.6A, 60V internal DMOS switches
  • 3V to 60V input voltage range
  • Output voltage and current monitoring to 60V
  • High-side PMOS disconnect and PWM switch driver
  • Adjustable 300kHz to 4MHz frequency range with optional frequency synchronization
  • Operating temperature ranges
    • LT3966E: -40°C to +125°C
    • LT3966J: -40°C to +150°C
  • Thermally enhanced 6mm x 6mm QFN40 package
  • AEC-Q100 qualification in progress

Applications

  • Backlighting
  • Heads-up displays

Typical Application Circuit

Application Circuit Diagram - Analog Devices Inc. LT3966 Quad Boost LED Driver

Block Diagram

Block Diagram - Analog Devices Inc. LT3966 Quad Boost LED Driver
Publicado: 2020-11-09 | Actualizado: 2024-12-02