Analog Devices Inc. LT3935 Synchronous Step-Down LED Driver

Analog devices.Inc LT3935 Synchronous Step-Down LED Driver is a monolithic and a step-down DC to DC converter. This driver uses peak current control, fixed frequency, and PWM dimming for a string of LEDs. The LED current is programmed by an analog voltage or the duty cycle of pulses at the CTRL pin. The switching frequency is programmable from 200kHz to 2MHz by an external resistor at the RT pin or by an external clock at the SYNC/SPRD pin. With the optional spread spectrum frequency modulation enabled, the frequency varies from 100% to 125% to reduce EMI. The LT3935 LED driver provides an LED current monitor, an accurate EN/UVLO pin threshold, open-drain fault reporting for open-circuit/short-circuit load conditions, and thermal shutdown. The key applications of these LED drivers are in automotive lighting/industrial and general-purpose lighting.

Features

  • Spread-spectrum frequency modulation
  • Silent Switcher® Architecture for low EMI
  • Open/short LED fault indication
  • Programmable UVLO
  • Accurate LED current sense with monitor output
  • Thermally enhanced 28-Lead (5mm × 4mm) LQFN package

Specifications

  • ±1.5% LED current regulation
  • ±1.2% output voltage regulation
  • 3.6V to 36V input voltage range
  • 0V to 36V LED string range
  • 200kHz to 2MHz programmable switching frequency range with SYNC Function
  • 20:1 analog/duty cycle LED current control

Applications

  • Automotive lighting
  • Industrial and general-purpose lighting

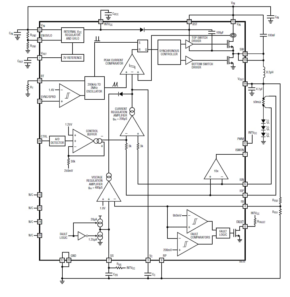
Block Diagram

Block Diagram - Analog Devices Inc. LT3935 Synchronous Step-Down LED Driver

Typical Application Diagram

Application Circuit Diagram - Analog Devices Inc. LT3935 Synchronous Step-Down LED Driver
Publicado: 2022-01-27 | Actualizado: 2022-03-11