Analog Devices Inc. LT3041 Low-Dropout Linear Regulators
Analog Devices Inc. LT3041 Low-Dropout (LDO) Linear Regulators are designed as a precision-current reference followed by a high-performance voltage buffer. These regulators feature ultra-low noise and ultra-high Power Supply Rejection Ratio (PSRR) architecture for powering noise-sensitive applications. The LT3041 linear regulators also feature 1A output current, 2.2V to 20V wide input voltage range, 0.2V to 15V output voltage range, and precision enable/UVLO.The LT3041 linear regulators are simple to use and include short-circuit protection, safe-operating area protection, reverse-battery protection, reverse-current protection, and thermal shutdown with hysteresis protection. These regulators incorporate a VIOC tracking function to control an upstream switching converter to maintain a constant voltage across the LT3041 to minimize power dissipation. Typical applications include RF power supplies, low-noise instrumentation, post regulator for switching supplies, and diagnostics.
Features
- 1μV RMS ultra-low output RMS noise (10Hz to 100kHz)
- 3nV/√Hz at 10kHz ultra-low output noise spectral density
- 8μVp-p (0.1Hz to 10Hz) ultra-low 1/f noise
- 80dB at 1MHz ultra-high PSRR
- 1A output current
- 2.2V to 20V wide input voltage range
- Single capacitor improves noise and PSRR
- SET pin current:
- 100µA, ±0.5% initial accuracy
- VIOC pin to manage power dissipation
- Single resistor programs output voltage
- Programmable current limit
- 310mV low-dropout voltage
- 0.2V to 15V output voltage range
- Programmable power good
- Fast start-up capability
- Precision enable/UVLO
- Parallelable for lower noise and higher current
- Internal current limit with foldback
- Minimum output capacitor:
- 2 parallel 10µF ceramic
- Compact and low profile
- Available in 14-lead, 4mm x 3mm, DFN package
Applications
- RF power supplies:
- Phase-locked loops
- Voltage-controlled oscillators
- Mixers
- Low-noise amplifiers
- Power amplifiers
- Low-noise instrumentation
- High-speed and high-precision data converters
- Medical applications:
- Imaging and diagnostics
- Postregulator for switching supplies
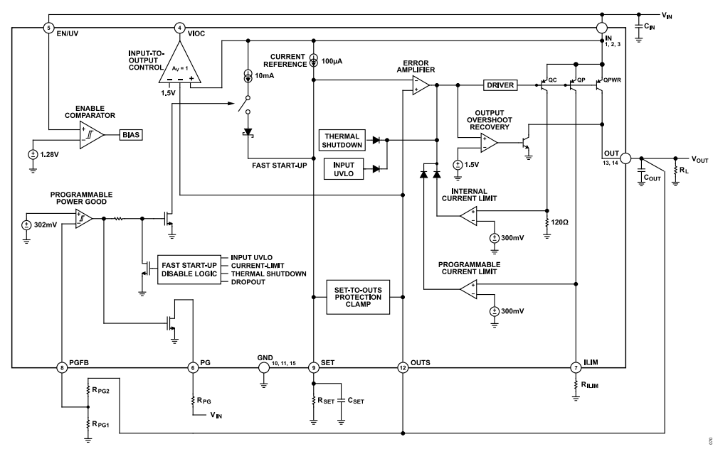
Functional Block Diagram
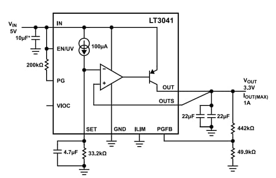
Application Diagram
Publicado: 2022-12-09
| Actualizado: 2022-12-22
