Analog Devices Inc. EVAL-CN0551-EBZ Evaluation Board

Analog Devices Inc. EVAL-CN0551-EBZ Evaluation Board provides a reference design for a USB-powered RF power amplifier circuit for the 433.92MHZ ISM band. ISM radio bands are portions of the radio spectrum reserved internationally for industrial, scientific, and medical (ISM) purposes. The EVAL-CN0551-EBZ features a small form factor with dimensions of 25.40mm × 60.25mm x 1.57mm (PCB only). The Evaluation Board uses standard 50Ω SMA coaxial connectors for its RF signal path for easy integration with RF systems.

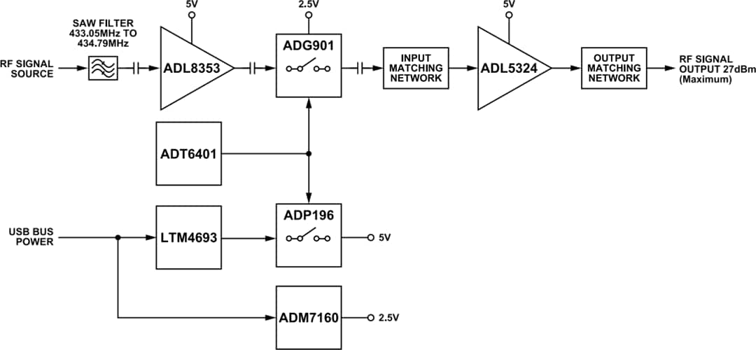
The EVAL-CN0551-EBZ uses two amplifier stages in its RF signal path. The first stage is an AD8353 RF Gain Block Amplifier that provides a fixed gain of 19.6dB (typical) in the 433.92MHz ISM band. The AD8353 operates from 1.0MHz to 2.7GHz and exhibits a return loss of greater than 10dB over this entire frequency range. The RF pins of the AD8353 are internally matched to 50Ω, allowing the device to be integrated directly into standard RF signal paths without external matching networks.

An ADL5324 RF Driver Amplifier serves as the second stage of the design. This device has an operating frequency range of 400MHz to 4GHz with a typical gain of 18.2dB, a typical noise figure of 6.8dB, and a typical output third-order intercept point (OIP3) of 38.4dBm from 433.05MHz to 434.79MHz.

Setting the bias point of the ADL5324 can be done by simply applying +5V to the RFOUT pin through an RF choke. Using an inductance of 120nH is recommended because this also provides the output matching requirements for the 433.92MHz ISM band. To filter out RF signals and high-frequency noise on the supply lines, the ADL5324 requires three decoupling capacitors on the output stage bias. 

At the center frequency of 433.92MHz, the EVAL-CN0551-EBZ achieves a gain of 35.8dB. The circuit exhibits low phase noise with values around -145dBc/Hz at frequency offsets of 10kHz and 10 kHz, and -130dB/Hz at 1MHz. Values remain below -130dBc/Hz at frequency offsets above 1MHz.

The circuit is stable across the 433.92MHz ISM frequency band, with Rollet's stability factor (k) above 1 and the auxiliary stability measure (B1) above 0.

The EVAL-CN0551-EBZ is powered via a micro USB port and is regulated to +5V by an LTM4693 μModule. This ultrathin, standalone, buck-boost DC-DC converter simplifies the regulator circuit design as it already includes a switching mode controller and power devices for a low noise amplifier power supply. The +5V devices in the EVAL-CN0551-EBZ circuit consume approximately 175mA during normal operation, drawn mainly by the ADL5324 and AD8353. With a maximum continuous output current of 2A, the LTM4693 is more than sufficient to handle the current requirements of the EVAL-CN0551-EBZ.

Features

  • Designed to operate on the 433.92MHz ISM band
  • 2-stage RF amplifier block
  • Surface acoustic wave (SAW) filter eliminates out-of-band amplification 
  • +35.8dB gain (typical)
  • SMA RF input and output matched at 50Ω
  • Overtemperature management
  • MicroUSB power connector
  • 25.40mm × 60.25mm x 1.57mm four-layer PCB
  • Key components
    • AD8353 1MHz to 2.7GHz RF Gain Block
    • ADL5324 400MHz to 4GHz RF Driver Amplifier
    • ADG901 0Hz to 4.5GHz SPST Switch
    • ADP196 5V Logic-Controlled High-Side Power Switch
    • ADT6401 2.7V to 5.5V Pin-Selectable Temperature Switch
    • ADM7160 Ultralow Noise Linear Regulator
    • LTM4693 Buck-Boost μModule® Regulator

Required Equipment

  • Keysight® E5061B vector network analyzer
  • Rohde & Schwarz® SMA100A signal generator
  • Rohde & Schwarz FSUP signal analyzer
  • SMA cables
  • 20dB attenuator, which is optional for input protection of the signal analyzer
  • 5V, ≥0.5A AC-DC power adapter with a MicroUSB cable

The EVAL-CN0551-EBZ Evaluation Board can also use the ADALM-PLUTO Active Learning Module as a signal generator connected to the RF input. Do not directly connect the RF output of the EVAL-CN0551-EBZ to the Rx port of the ADALM-PLUTO. The maximum RF input that the ADALM-PLUTO can safely handle is +2.5dBm.

Design & Integration Files

The Design and Integration Files include schematics, bill of materials, Gerber files, Allegro layout files, assembly drawings, and documentation for the Analog Devices Inc. EVAL-CN0551-EBZ Evaluation Board.

Block Diagram

Block Diagram - Analog Devices Inc. EVAL-CN0551-EBZ Evaluation Board

Board Layout (Top)

Analog Devices Inc. EVAL-CN0551-EBZ Evaluation Board

Board Layout (Bottom)

Analog Devices Inc. EVAL-CN0551-EBZ Evaluation Board

S-Parameter Measurement

Analog Devices Inc. EVAL-CN0551-EBZ Evaluation Board

Phase Noise Measurement

Analog Devices Inc. EVAL-CN0551-EBZ Evaluation Board

Connection to ADALM-PLUTO

Analog Devices Inc. EVAL-CN0551-EBZ Evaluation Board
Publicado: 2022-07-29 | Actualizado: 2022-08-02