Analog Devices Inc. ADM3055E & ADM3057E Isolated CAN Transceivers

Analog Devices Inc. ADM3055E and ADM3057E Isolated CAN Transceivers are 5kVrms and 3kVrms isolated controller area network (CAN) physical layer transceivers with integrated isolated DC-to-DC converters. Analog Devices ADM3055E and ADM3057E support data rates as high as 12Mbps. The devices use iCoupler® technology to combine a 3-channel isolator, a CAN transceiver, and an isoPower® dc-to-dc converter into a single, SMD, small outline integrated circuit (SOIC) package. The CAN Transceivers are powered by a single 5V supply, realizing a fully isolated solution for CAN and CAN FD. The devices offer complete isolation between the CAN controller and the physical layer bus.

The Analog Devices Inc. ADM3055E provides 5kVrms isolation voltage, a 10kV surge test, and 8.3mm creepage and clearance to ensure the device meets application reinforced isolation requirements. The ADM3057E has an isolation voltage of 3kVrms and 7.8mm creepage in a 20-lead, wide-body SOIC. The ADM3055E and ADM3057E Transceivers are fully specified over an industrial temperature range of -40°C to +105°C.

Features

  • 3kV rms signal and power isolated CAN transceiver
  • isoPower integrated isolated dc-to-dc converter
  • VIO pin for 1.7V to 5.5V logic levels
  • ISO 11898-2:2016 compliant (CAN FD)
  • Data rates up to 12Mbps for CAN FD
  • Low maximum loop propagation delay: 150ns
  • Extended common-mode range: ±25V
  • Bus fault protection: ±40V on CANH and CANL pins
  • Low power standby support remote wake request
  • Extra isolated signal for control (such as termination switches)
  • Passes EN 55022 Class B by 6dB
  • Slope control for reduced EMI
  • Creepage and clearance: 7.8mm minimum with 20-lead SOIC_W
  • High common-mode transient immunity: >75kV/µs
  • Industrial operating temperature range: −40°C to +105°C

Applications

  • CANOpen, DeviceNet, and other CAN bus applications
  • Industrial automation
  • Process control and building control
  • Transport and infrastructure

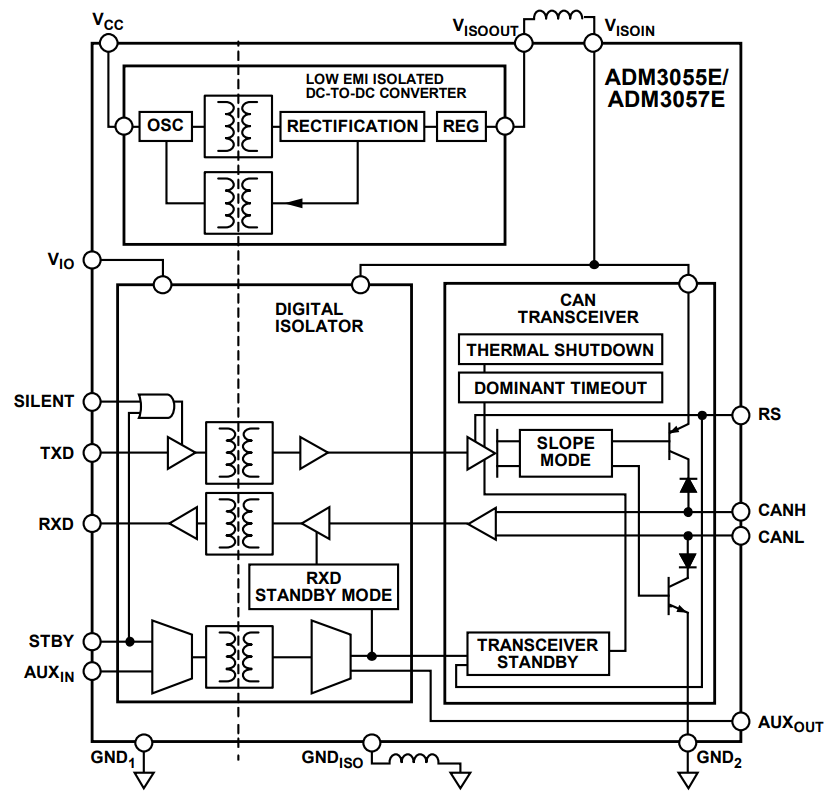
Block Diagram

Block Diagram - Analog Devices Inc. ADM3055E & ADM3057E Isolated CAN Transceivers

Development Tools

Analog Devices EVAL-ADM3055E-ARDZ Evaluation Board is an Arduino Uno compatible Shield for an isolated Controller Area Network with a flexible data rate (CAN FD) communications port.

Publicado: 2018-12-19 | Actualizado: 2025-03-04