Analog Devices Inc. Amplificadores de alta velocidad ADA4805
Los amplificadores de alta velocidad ADA4805-1 / ADS4805-2 de Analog Devices son amplificadores de salida de carril a carril y respuesta de voltaje de alta velocidad con una corriente inactiva excepcionalmente baja de 500 μA, lo que los convierte en la opción perfecta para sistemas de conversión de datos de alta resolución y bajo consumo. A pesar de presentar baja potencia, el ADA4805 de ADI ofrece un excelente rendimiento general. Ofrecen un ancho de banda elevado de 105 MHz con una ganancia de 1, una elevada velocidad de sesgo de 160 V/μs y una tensión de compensación de entrada baja de un máximo de 125 μV. Un pin de apagado permite una reducción aún mayor de la corriente inactiva de suministro de hasta 2,9 μA. Para aplicaciones sensibles, el modo de apagado ofrece un tiempo de encendido muy rápido de 3 μs. Esto permite al usuario gestionar de forma dinámica la potencia del amplificador desactivando el amplificador entre las muestras del ADC. El ADA4805-1 / ADA4805-2 funciona con un amplio intervalo de tensiones de alimentación de ±1,5 V a ±5 V, así como con fuentes únicas de 3 V y 5 V, lo que lo hacen perfecto para instrumentos de alta velocidad con un bajo consumo.Características
- ADA4805-1 Features
- Low input offset voltage: 125μV (maximum)
- Low input offset voltage drift
- 0.2μV/°C (typical)
- 1.5μV/°C (maximum)
- Ultralow supply current: 495μA/amplifier
- Wide supply voltage range: 3V to 10V
- High speed performance: −3dB bandwidth: 105MHz
- Slew rate: 160V/μs
- 0.1% settling time: 35ns
- Rail-to-rail outputs
- Input common-mode range: -VS −0.1V to +VS −1V
- Low noise: 5.9nV/√Hz at 100kHz; 0.6pA/√Hz at 100kHz
- Low distortion: −102dBc /−116dBc HD2/HD3 at 100kHz
- Low input bias current: 470nA (typical)
- Dynamic power scaling
- High speed turn-on time: 3μs (maximum) fully settled
- Small packaging: 6-lead SC70, 6-lead SOT-23
- ADA4805-2 Features
- Low input offset voltage: 125µV (maximum)
- Low input offset voltage drift
- 0.2µV/°C (typical)
- 1.5µV/°C (maximum)
- Ultralow supply current: 500µA/amplifier
- Fully specified at VS = 3V, 5V, ±5V
- High speed performance: −3 dB bandwidth: 105 MHz
- Slew rate: 160V/µs
- Settling time to 0.1%: 35ns
- Rail-to-rail outputs
- Input common-mode range: -VS −0.1V to +VS −1V
- Low noise: 5.9nV/√Hz at 100 kHz; 0.6pA/√Hz at 100kHz
- Low distortion: −102dBc /−126dBc HD2/HD3 at 100kHz
- Low input bias current: 470nA (typical)
- Dynamic power scaling
- Turn on time: 3µs (maximum) fully settled
- Small packaging: 6-lead SC70, 6-lead SOT-23, and 8-lead MSOP
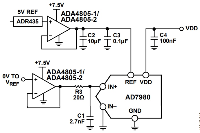
Typical Applications
Vídeos
Additional Resources
Can You Really Get ppm Accuracies from Op Amps?
There is a march toward 1ppm accurate systems, especially now that 1ppm linear ADCs are becoming common. This article presents op-amp accuracy limitations and how to choose the few op-amps that have a chance of 1 ppm accuracy.
View Results ( 8 ) Page
| Número de referencia | Número de canales | CMRR - Ratio de rechazo en modo común | Ib - Corriente de polarización de entrada | Vos - Voltaje de compensación de la entrada | Empaquetado / Estuche | Ios - Corriente de compensación de entrada | PSRR - Ratio de rechazo de fuente de alimentación | Hoja de datos |
|---|---|---|---|---|---|---|---|---|
| ADA4805-1ARJZ-R7 | 1 Channel | 103 dB | 800 nA | 13 uV | SOT-23-6 | 2.1 nA | 122 dB | ![]() |
| ADA4805-1AKSZ-R7 | 1 Channel | 103 dB | 800 nA | 13 uV | SC-70-6 | 2.1 nA | 122 dB | ![]() |
| ADA4805-1ARJZ-R2 | 1 Channel | 103 dB | 800 nA | 13 uV | SOT-23-6 | 2.1 nA | 122 dB | ![]() |
| ADA4805-2TRMZ-EP | 2 Channel | 103 dB | 800 nA | 13 uV | MSOP-8 | 2.1 nA | 122 dB | ![]() |
| ADA4805-2ARMZ | 2 Channel | 103 dB | 800 nA | 13 uV | MSOP-8 | 2.1 nA | 122 dB | ![]() |
| ADA4805-2ARMZ-R7 | 2 Channel | 103 dB | 800 nA | 13 uV | MSOP-8 | 2.1 nA | 122 dB | ![]() |
| ADA4805-1AKSZ-R2 | 1 Channel | 103 dB | 800 nA | 13 uV | SC-70-6 | 2.1 nA | 122 dB | ![]() |
| ADA4805-2ACPZ-R7 | 2 Channel | 103 dB | 800 nA | 13 uV | LFCSP-10 | 2.1 nA | 122 dB | ![]() |
Publicado: 2015-01-22
| Actualizado: 2022-03-11

