Amplificador carril a carril, de baja potencia y bajo nivel de ruido ADA4805-1 de Analog Devices

Amplificador carril a carril, de baja potencia y bajo nivel de ruido
ADA4805-1 de Analog Devices

El amplificador carril a carril, de baja potencia y bajo nivel de ruido ADA4805-1 de Analog Devices es un amplificador de salida carril a carril con retroalimentación de tensión a alta velocidad, con una corriente inactiva excepcionalmente baja de 495 μA. A pesar de ser un dispositivo de baja potencia, el ADA4805-1 ofrece un excelente rendimiento general. Este amplificador ofrece un ancho de banda elevado de 105 MHz con una ganancia de 1, una elevada velocidad de sesgo de 160 V/μs y una tensión de compensación de entrada baja de un máximo de 125 μV. El pin de apagado del ADA4805-1 permite una reducción aún mayor de la corriente inactiva de suministro de hasta 3 μA. Para aplicaciones sensibles, el modo de apagado ofrece un tiempo de encendido muy rápido de 3 μs desde el estado apagado hasta el estado completamente operativo (salida establecida en 16 bits). Esto permite a los diseñadores gestionar de forma dinámica la potencia del amplificador desactivando el amplificador entre las muestras del ADC. Con el proceso bipolar complementario de alta velocidad (XFCB) exclusivo de ADI, el ADA4805-1 permite un ruido de tensión y corriente bajo (5,9 nV/√Hz, 0,6 pA/√Hz). Con un funcionamiento con un amplio intervalo de tensiones de alimentación de ±1,5 V a ±5 V, así como con fuentes de alimentación únicas de 3 V y 5 V, el ADA4805-1 es ideal para sistemas de conversión de datos de alta velocidad, baja potencia y elevada resolución, como instrumentación alimentada con batería, filtros activos de micropotencia, terminales de punto de venta portátiles, lectores de RFID activo, fotomultiplicadores, separadores de referencia de ADC y controladores de ADC de alta resolución y precisión.

Las placas de evaluación  ADA4805-1AKSZEBZ y ADA4805-1ARJZEBZ están diseñadas para ayudar a los diseñadores a evaluar amplificadores de operaciones de alta velocidad y crear prototipos de nuevos circuitos de amplificadores de operaciones en un tiempo reducido.

Características
  • Tensión de compensación de entrada baja:
    • 125 μV (máximo)
  • Desviación de tensión de compensación de entrada baja
    • - 0,2 μV/°C (típico)
    • - 1,5 μV/°C (máximo)
  • Corriente de alimentación ultrabaja:
    • 495 μA/amplificador
  • Amplio intervalo de tensión de alimentación:
    • 3 V a 10 V
  • Rendimiento a alta velocidad
    • Ancho de banda −3 dB: 105 MHz
    • Velocidad de sesgo: 160 V/μs
    • Tiempo con ajustes del 0,1%: 35 ns
  • Salidas carril a carril
  • Rango de modo común de entrada:
    • −VS − 0,1 V a +VS − 1 V
  • Ruido bajo: 5,9 nV/√Hz a 100 kHz; 0,6 pA/√Hz a 100 kHz
  • Distorsión baja: −102 dBc /−116 dBc HD2/HD3 a 100 kHz

  • Corriente de polarización de entrada baja:
    • 470 nA (típico)
  • Escalado dinámico de potencia
    • Tiempo de activación a alta velocidad: 3 μs (máximo) totalmente configurado
  • Paquete de dimensiones reducidas
    • SC70 de 6 terminales, SOT-23 de 6 terminales

    Aplicaciones
    • Controladores de convertidores de analógico a digital (ADC) de alta resolución y precisión
    • Instrumentos alimentados con baterías
    • Filtros activos de micropotencia
    • Terminales de puntos de venta portátiles
    • Lectores de RFID activo
    • Fotomultiplicadores
    • Separadores de referencia de ADC
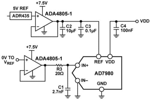
Diagrama de circuitos en aplicaciones típicas para el ADA4805-1
Diagrama de circuitos en aplicaciones típicas para el ADA4805-1

El controlador de ADC de alta velocidad ofrece una precisión elevada y muy baja potencia
eNews
  • Analog Devices Inc.
Publicado: 2014-10-03 | Actualizado: 2022-03-11