Analog Devices Inc. ADA4352-2 Dual-Channel PGTIA
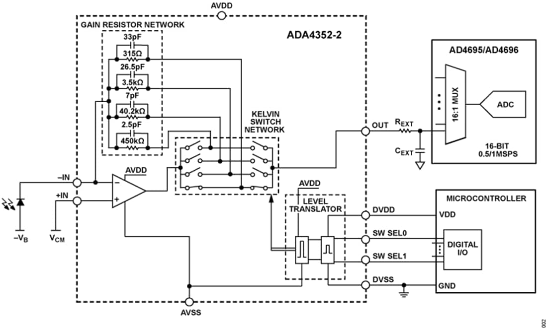
Analog Devices ADA4352-2 Dual-Channel Programmable Gain Transimpedance Amplifier (PGTIA) is a breakthrough solution for precisely measuring small currents over a wide dynamic range. The precision of the ADA4352-2 over a wide temperature range of -40°C to +125°C enables users to perform one calibration of the end equipment at room temperature, thereby saving test time and cost. The ADA4352-2 integrates four current-to-voltage gain selections per channel, and the gain is programmable using two logic pins per channel to provide a flexible, fully functional compact PGTIA solution. Additionally, with a robust output stage and low noise, the ADA4352-2 can directly drive 16-bit precision analog-to-digital converters (ADCs, such as AD4696), providing a complete analog front-end (AFE) to address the most challenging precision current measurement applications.The Analog Devices ADA4352-2 is offered in a 3mm × 3mm LFCSP, reducing the printed circuit board (PCB) area by up to 10 times relative to a discrete design using standalone operational amplifiers (op amps) and switches.
Features
- Small, dual-channel, complete PGTIA and AFE solution
- 16-lead LFCSP, 3mm × 3mm small package
- Integrated four internal gains per channel
- Range 0, internal RF = 315Ω
- Range 1, internal RF = 3.5kΩ
- Range 2, internal RF = 40.2kΩ
- Range 3, internal RF = 450kΩ
- Wide input current dynamic ranges from 100 picoamps to milliamps
- Excellent DC precision
- Low offset voltage - ±100μV maximum, +25°C
- Low offset voltage drift - ±0.85μV/°C maximum, -40°C to +125°C
- Low switch integrated switch impedance - 19Ω maximum, -40°C to +125°C
- Excellent dynamic performance
- Range 0 settling time - 1µs
- Range 1 settling time - 2µs
- Range 2 settling time - 5µs
- Range 3 settling time - 10µs
- The Kelvin-connected architecture eliminates gain error due to switch resistance over temperature
- +2.7V to +5.5V single-supply operation
- ±1.85V to ±2.75V dual-supply operation
- Wide gain 8.5MHz bandwidth product
- Wide -40°C to +125°C operating temperature range
Applications
- Precision current to voltage (I to V) conversion
- Programmable gain TIAs
- Photodetector interface and amplification
- Optical networking equipment
- Optical power measurement
- Instrumentation (spectroscopy and chromatography)
- Precision data acquisition systems (DAQ)
Simplified Application Diagram
Publicado: 2025-05-28
| Actualizado: 2025-06-11
